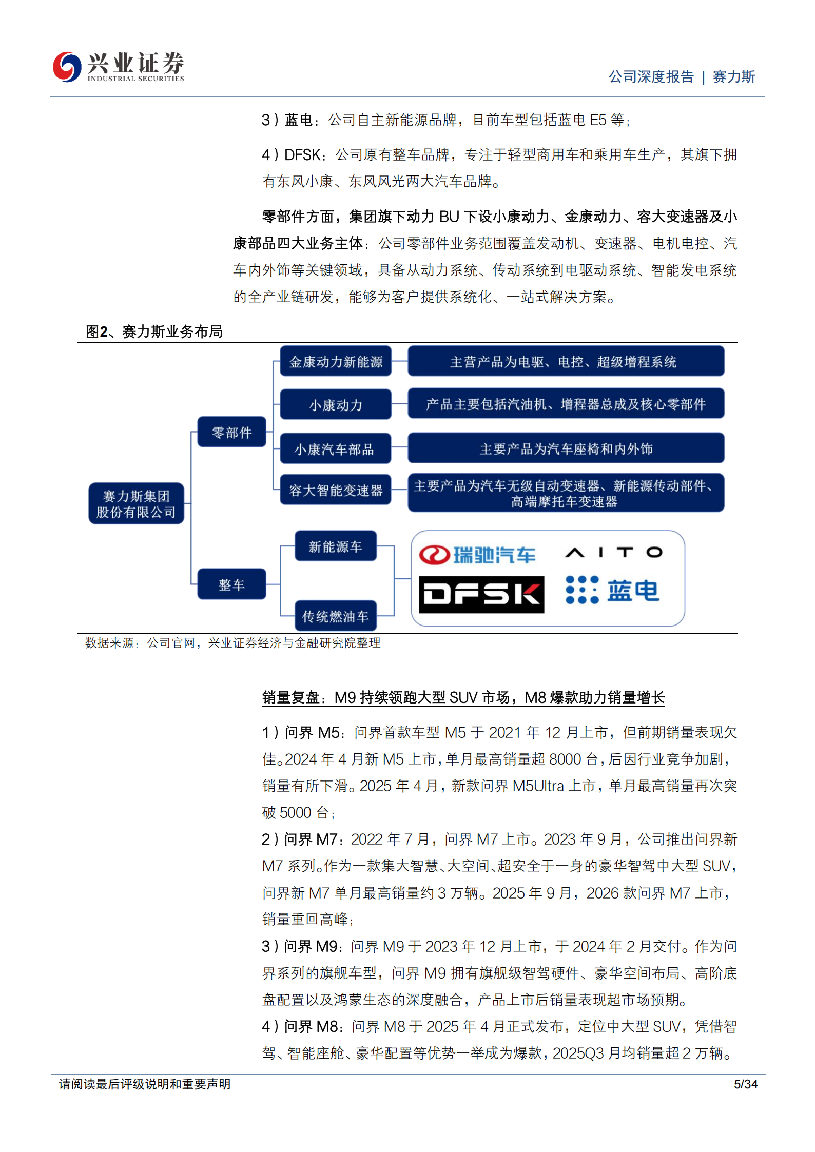
携手华为打造问界,业绩实现快速突破。公司深耕汽车行业 40 年,从汽零业务出发,随后进军整车业务,逐步转型新能源,2019 年与华为签署合作协议并携手打造问界品牌,目前已上市问界 M5/M7/M8/M9。2024 年得益于问界新 M7 系列和 M9 销量的高速增长,公司实现营收 1451.76 亿元,同比+305.04%,实现归母净利润 59.46 亿元,业绩扭亏为盈。2025 年前三季度,公司实现营收 1105.34 亿元,同比+3.67%,实现归母净利润 53.12 亿元,同比+31.56%,问界 M8 的上市改善公司整体产品结构,业绩延续高速增长态势。











