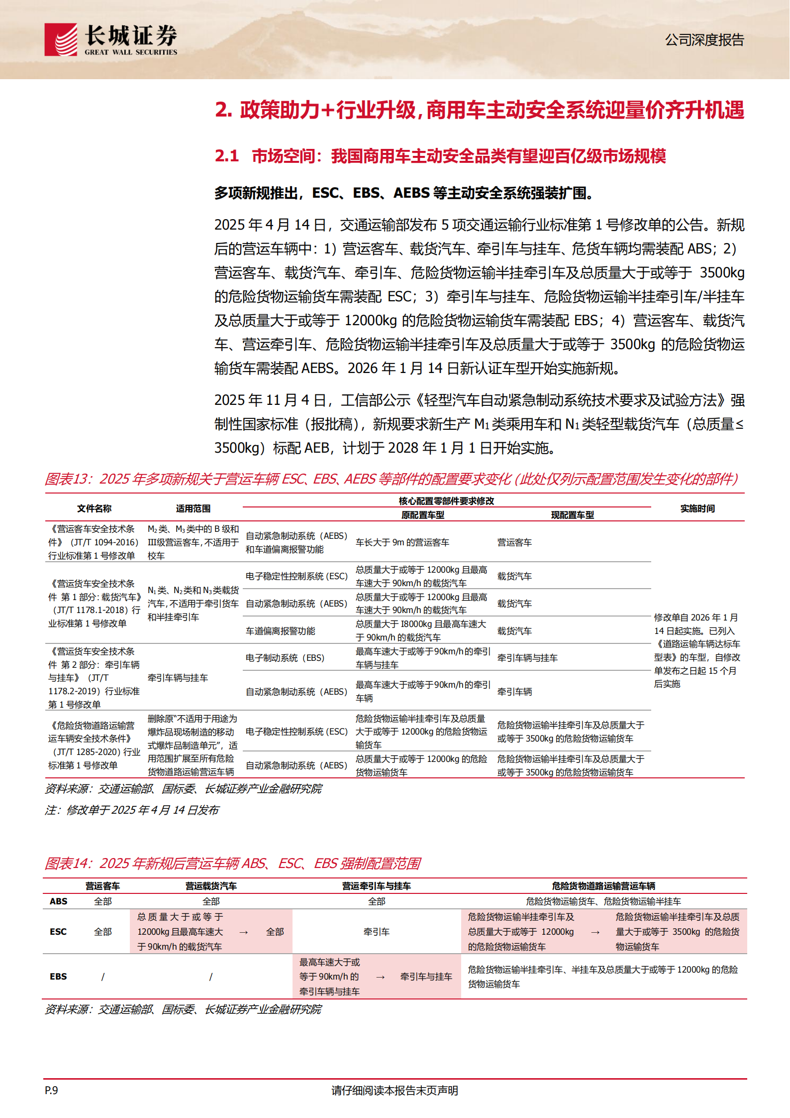
1)ESC、EBS、AEBS 强装扩围,商用车主动安全市场迎百亿增量:多项新规规定 2026年营运客车、营运货车、营运牵引车及部分危货车需装配 ESC 及 AEBS,营运牵引车与挂车、部分危货车需装配 EBS;2028 年总质量≤3.5 吨轻型载货汽车标配 AEB。结合强装落地及行业智能化升级,展望 2028 年公司所覆盖商用车主动安全系统市场规模有望达到约 125 亿,其中主要驱动力 EBS/AEBS 市场规模约 36 亿/41 亿(三年 CAGR 达73%/88%)。2)线控引领,进军商用车智能驾驶:公司自主开发的线控制动气压 EBS已量产,更前沿的线控制动电子机械制动系统 EMB 已研发立项。基于底层线控制动技术,公司在业内首次将环境感知、决策算法、线控制动融合为一体并通过法规标准测试,目前公司自动紧急制动系统 AEBS 已覆盖的商用车客户包括厦门金龙、三一集团和东风集团等。综合行业高增大势与公司在商用车底盘电控领域的龙头地位,公司业务将驶入快车道。











