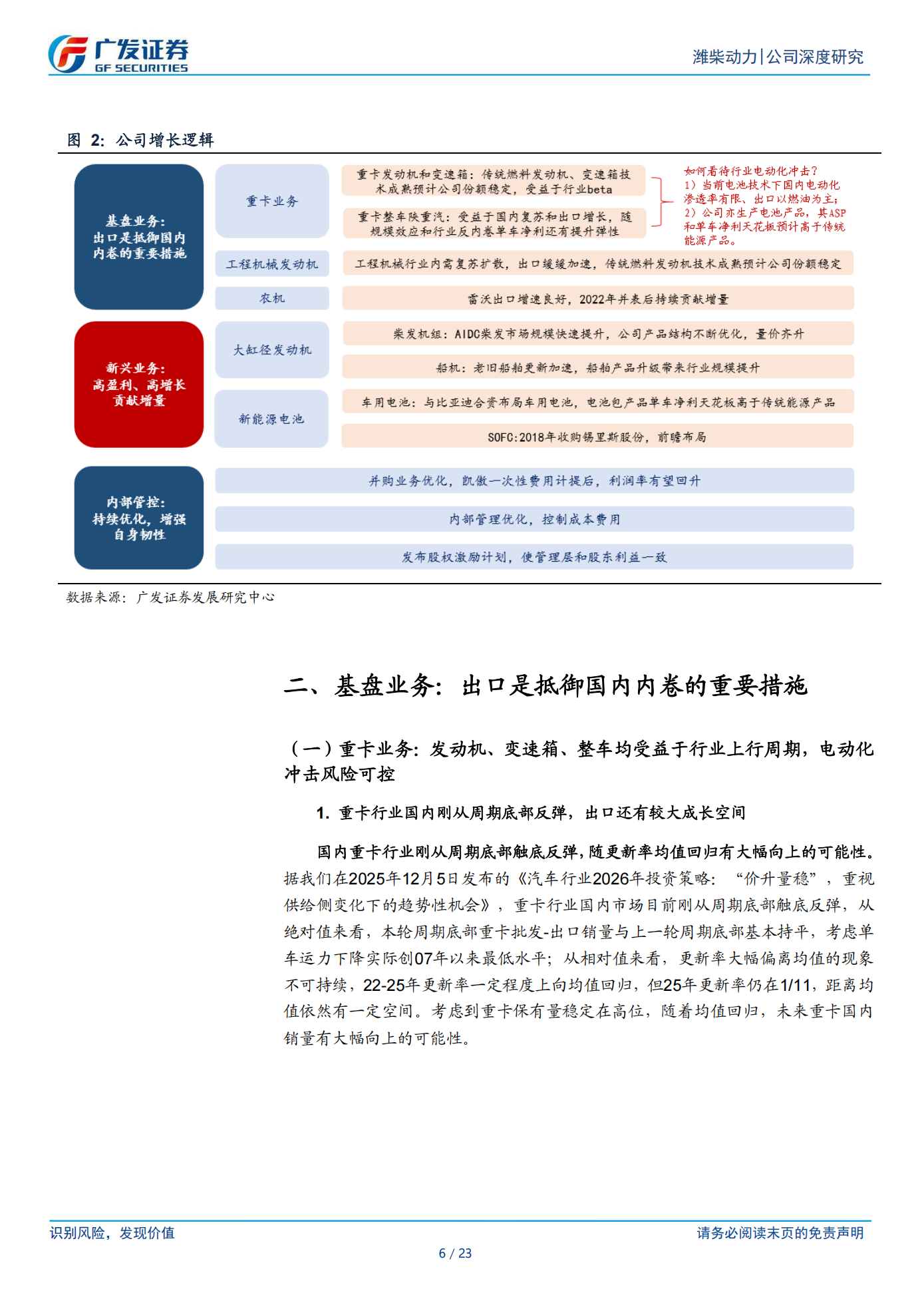
潍柴动力公司研究报告:商用车关键词“转型”系列报告一:重卡发动机龙头的进阶之路

我们把“转型”作为 2026 年商用车行业的关键词,并会据此形成系列报告。主要考虑到以下几点变化:(1)国内动力类型多样化的进程加速;(2)国内的竞争格局更加扑簌迷离;(3)国内的新业务模式层出不穷;(4)海外市场的重要性日益增加等。

潍柴动力公司研究报告:商用车关键词“转型”系列报告一:重卡发动机龙头的进阶之路,潍柴动力,商用车,发动机,潍柴动力,商用车,发动机,第1张潍柴动力公司研究报告:商用车关键词“转型”系列报告一:重卡发动机龙头的进阶之路,潍柴动力,商用车,发动机,潍柴动力,商用车,发动机,第2张潍柴动力公司研究报告:商用车关键词“转型”系列报告一:重卡发动机龙头的进阶之路,潍柴动力,商用车,发动机,潍柴动力,商用车,发动机,第3张潍柴动力公司研究报告:商用车关键词“转型”系列报告一:重卡发动机龙头的进阶之路,潍柴动力,商用车,发动机,潍柴动力,商用车,发动机,第4张潍柴动力公司研究报告:商用车关键词“转型”系列报告一:重卡发动机龙头的进阶之路,潍柴动力,商用车,发动机,潍柴动力,商用车,发动机,第5张潍柴动力公司研究报告:商用车关键词“转型”系列报告一:重卡发动机龙头的进阶之路,潍柴动力,商用车,发动机,潍柴动力,商用车,发动机,第6张潍柴动力公司研究报告:商用车关键词“转型”系列报告一:重卡发动机龙头的进阶之路,潍柴动力,商用车,发动机,潍柴动力,商用车,发动机,第7张潍柴动力公司研究报告:商用车关键词“转型”系列报告一:重卡发动机龙头的进阶之路,潍柴动力,商用车,发动机,潍柴动力,商用车,发动机,第8张潍柴动力公司研究报告:商用车关键词“转型”系列报告一:重卡发动机龙头的进阶之路,潍柴动力,商用车,发动机,潍柴动力,商用车,发动机,第9张潍柴动力公司研究报告:商用车关键词“转型”系列报告一:重卡发动机龙头的进阶之路,潍柴动力,商用车,发动机,潍柴动力,商用车,发动机,第10张

免责声明:本文不代表本站的观点和立场,如有侵权请联系本平台处理。转载请说明出处 内容投诉
亦朵智库 » 潍柴动力公司研究报告:商用车关键词“转型”系列报告一:重卡发动机龙头的进阶之路

发表评论

您需要后才能发表评论