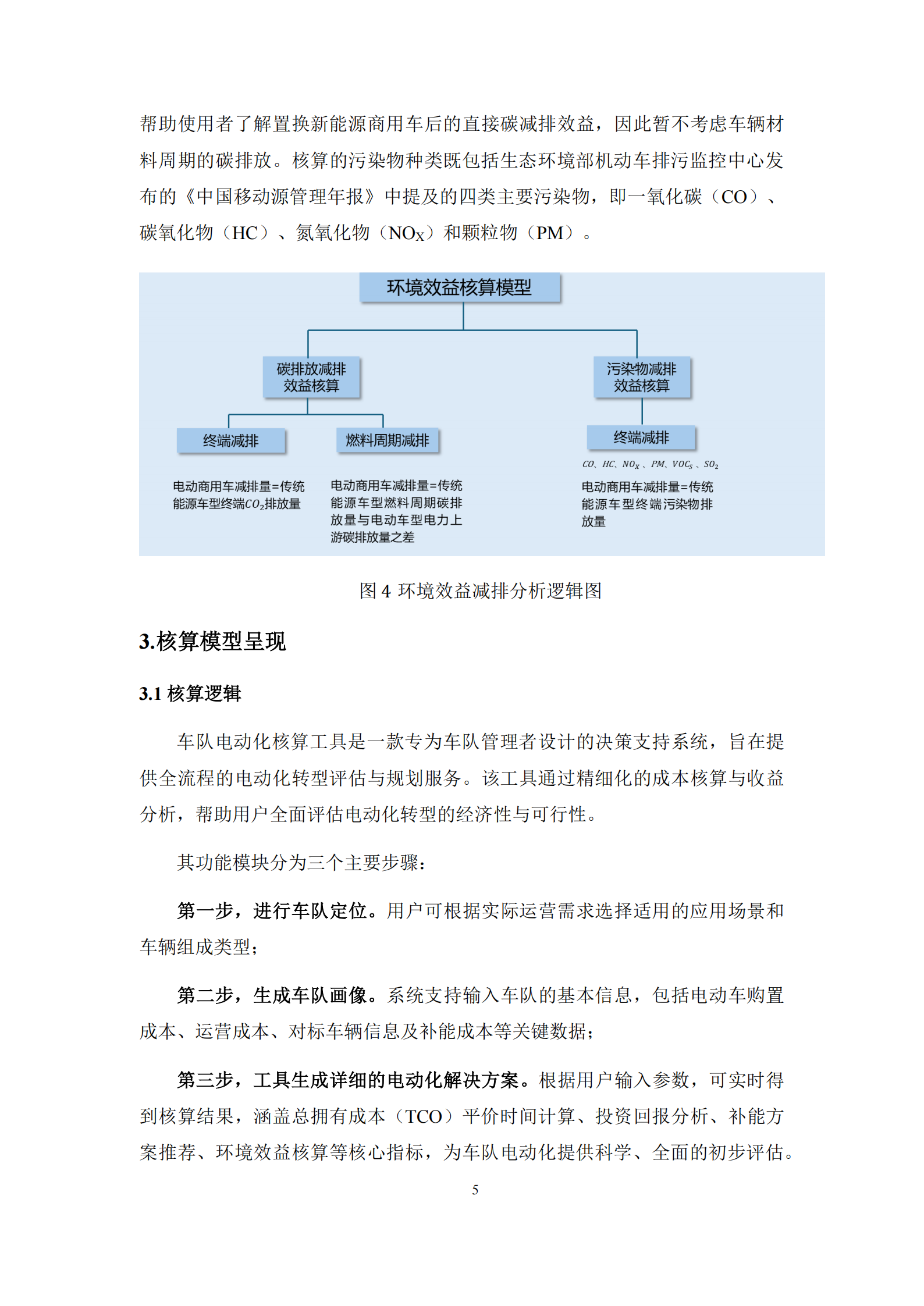
当前位置:亦朵智库电动化 ICET:2025年商用车电动化解决方案-BestECV核算大模型ICET:2025年商用车电动化解决方案-BestECV核算大模型商用车电动化大模型免责声明:本文不代表本站的观点和立场,如有侵权请联系本平台处理。转载请说明出处 内容投诉亦朵智库 » ICET:2025年商用车电动化解决方案-BestECV核算大模型