隆鑫通用研究报告:老牌摩托车及通机企业,无极等自主品牌加速全球拓展

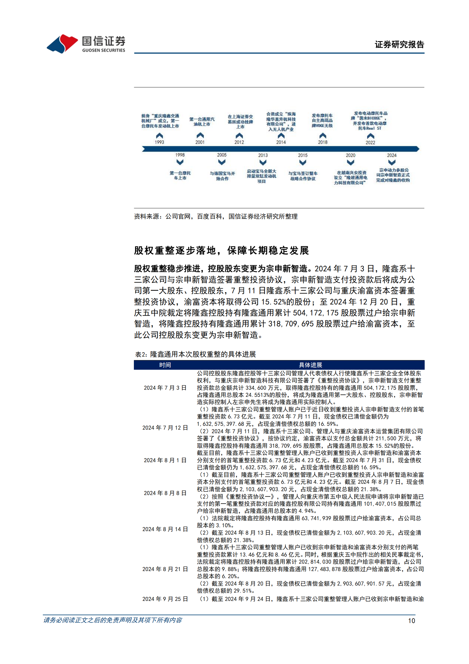
深耕摩托车及通机主业,迈向全球化新征程。隆鑫通用以摩托车发动机起家,逐步形成摩托车、发动机、全地形车、通机等多元化产品线,公司深耕“摩托车+通机”主业,加强无极高端摩托车品牌出海,致力于成为全球化摩托车企业,2024 年摩托车/通机业务收入占比分别为 75%/21%。公司经历控股股东破产重整,新股东变更为宗申新智造,将稳步解决同业竞争问题;前期计提减值较多,主要是过往收购资产业绩下滑导致,随着计提减值幅度收窄,股权重整落地,公司加强全球化拓展,利润有望持续释放。

隆鑫通用研究报告:老牌摩托车及通机企业,无极等自主品牌加速全球拓展,隆鑫通用,摩托车,隆鑫通用,摩托车,第1张隆鑫通用研究报告:老牌摩托车及通机企业,无极等自主品牌加速全球拓展,隆鑫通用,摩托车,隆鑫通用,摩托车,第2张隆鑫通用研究报告:老牌摩托车及通机企业,无极等自主品牌加速全球拓展,隆鑫通用,摩托车,隆鑫通用,摩托车,第3张隆鑫通用研究报告:老牌摩托车及通机企业,无极等自主品牌加速全球拓展,隆鑫通用,摩托车,隆鑫通用,摩托车,第4张隆鑫通用研究报告:老牌摩托车及通机企业,无极等自主品牌加速全球拓展,隆鑫通用,摩托车,隆鑫通用,摩托车,第5张隆鑫通用研究报告:老牌摩托车及通机企业,无极等自主品牌加速全球拓展,隆鑫通用,摩托车,隆鑫通用,摩托车,第6张隆鑫通用研究报告:老牌摩托车及通机企业,无极等自主品牌加速全球拓展,隆鑫通用,摩托车,隆鑫通用,摩托车,第7张隆鑫通用研究报告:老牌摩托车及通机企业,无极等自主品牌加速全球拓展,隆鑫通用,摩托车,隆鑫通用,摩托车,第8张隆鑫通用研究报告:老牌摩托车及通机企业,无极等自主品牌加速全球拓展,隆鑫通用,摩托车,隆鑫通用,摩托车,第9张隆鑫通用研究报告:老牌摩托车及通机企业,无极等自主品牌加速全球拓展,隆鑫通用,摩托车,隆鑫通用,摩托车,第10张

免责声明:本文不代表本站的观点和立场,如有侵权请联系本平台处理。转载请说明出处 内容投诉
亦朵智库 » 隆鑫通用研究报告:老牌摩托车及通机企业,无极等自主品牌加速全球拓展

发表评论

您需要后才能发表评论