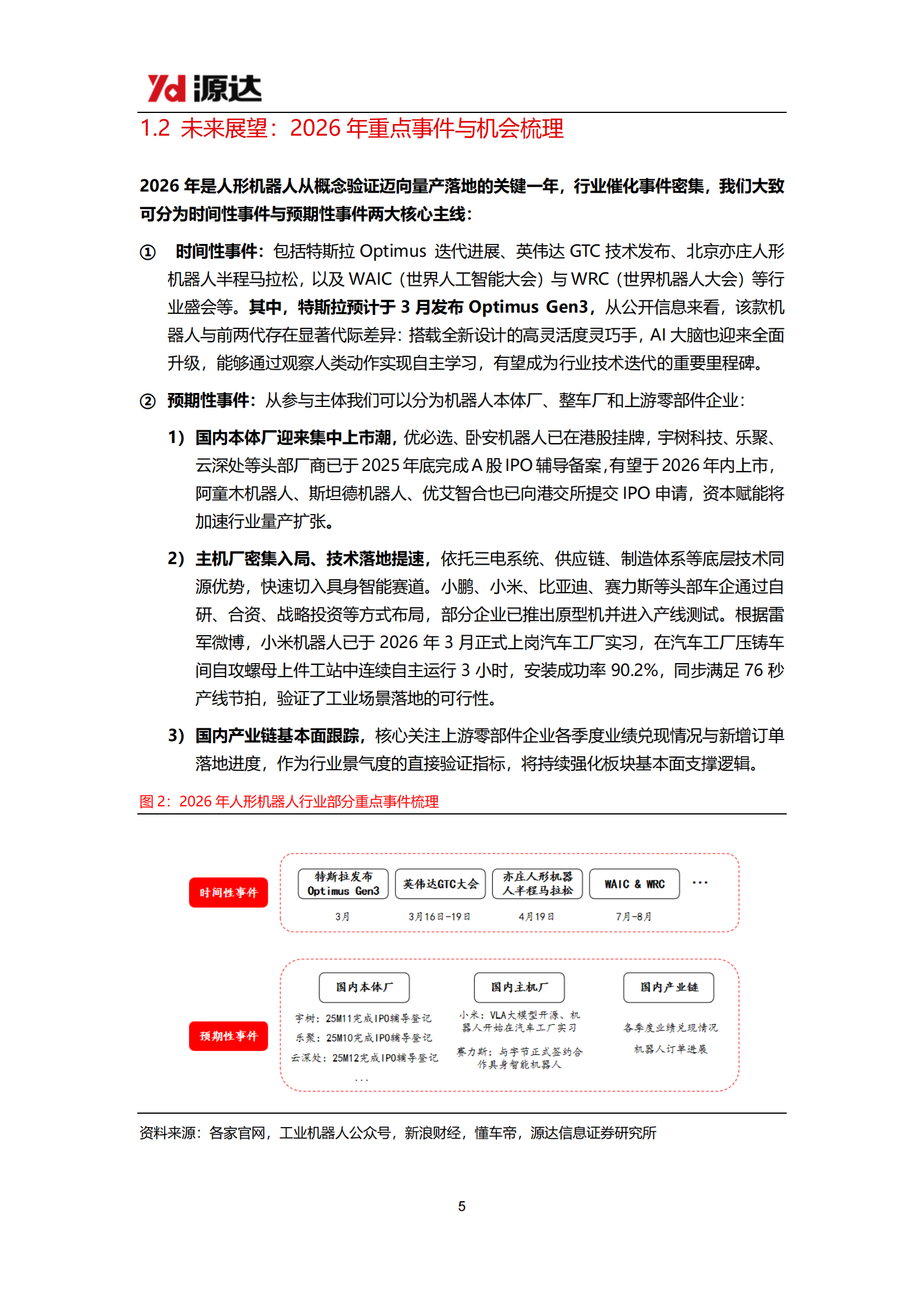
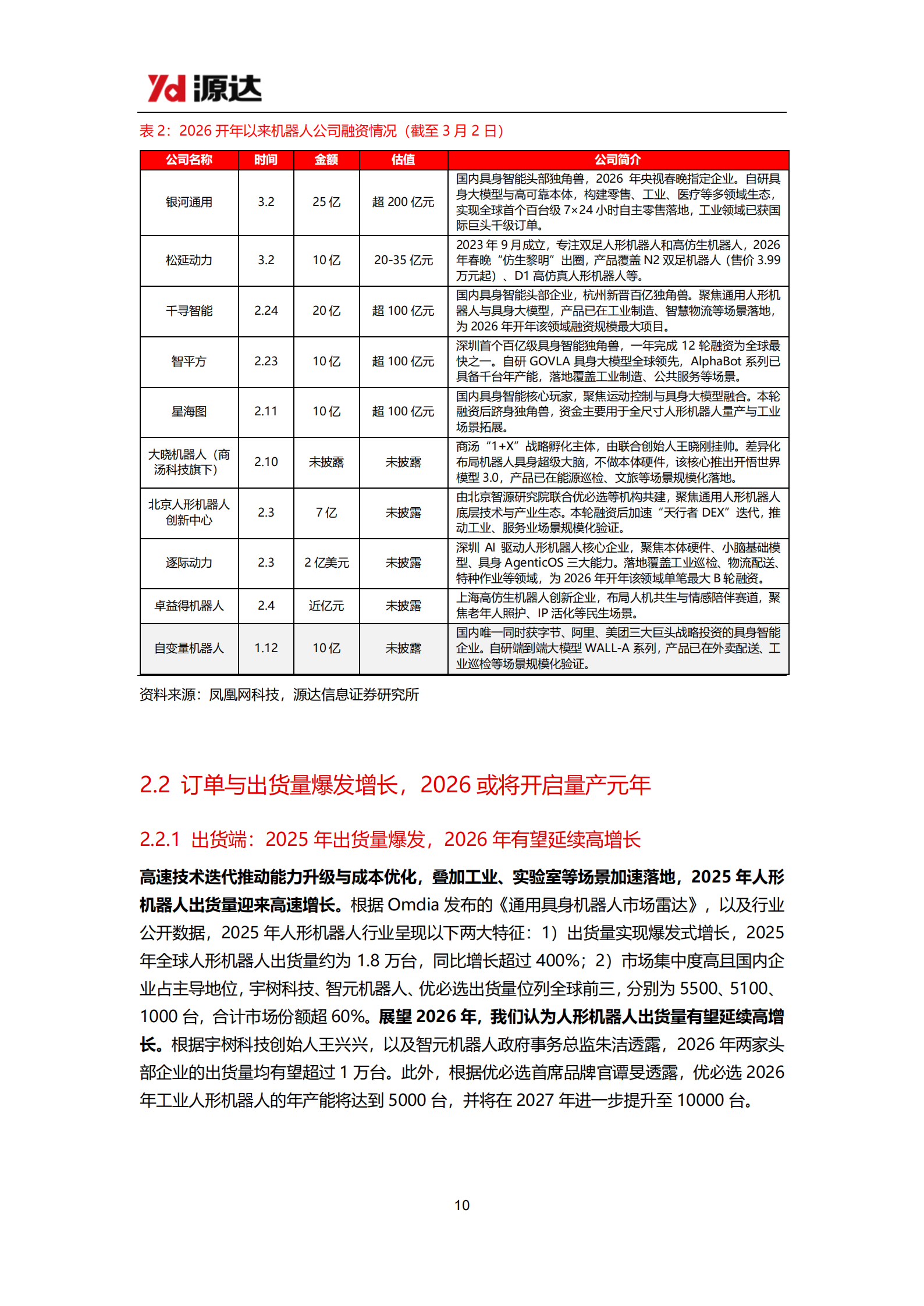
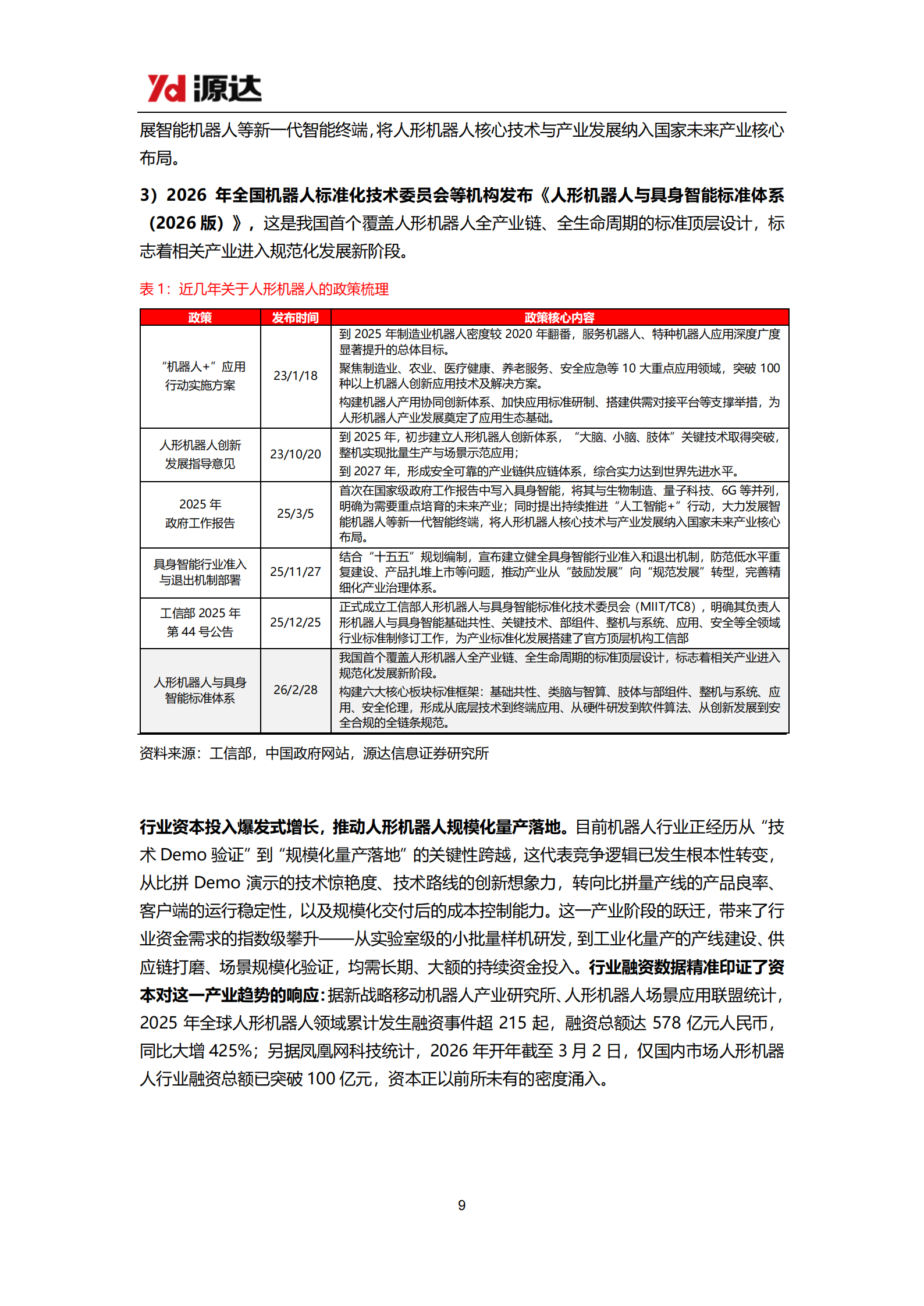
人形机器人行业专题研究:人形机器人量产元年,关注本体和零部件投资机会

VLA大模型等技术迭代、B/G端需求的释放、资本加持、政策护航等多因素协同共振,2025年人形机器人行业迎来产业化发展的关键拐点,正式从0到1的实验室技术验证阶段,逐步走向1到10的规模化落地阶段。

人形机器人行业专题研究:人形机器人量产元年,关注本体和零部件投资机会,人形机器人,人工智能,人形机器人,人工智能,第1张人形机器人行业专题研究:人形机器人量产元年,关注本体和零部件投资机会,人形机器人,人工智能,人形机器人,人工智能,第2张人形机器人行业专题研究:人形机器人量产元年,关注本体和零部件投资机会,人形机器人,人工智能,人形机器人,人工智能,第3张人形机器人行业专题研究:人形机器人量产元年,关注本体和零部件投资机会,人形机器人,人工智能,人形机器人,人工智能,第4张人形机器人行业专题研究:人形机器人量产元年,关注本体和零部件投资机会,人形机器人,人工智能,人形机器人,人工智能,第5张人形机器人行业专题研究:人形机器人量产元年,关注本体和零部件投资机会,人形机器人,人工智能,人形机器人,人工智能,第6张人形机器人行业专题研究:人形机器人量产元年,关注本体和零部件投资机会,人形机器人,人工智能,人形机器人,人工智能,第7张人形机器人行业专题研究:人形机器人量产元年,关注本体和零部件投资机会,人形机器人,人工智能,人形机器人,人工智能,第8张人形机器人行业专题研究:人形机器人量产元年,关注本体和零部件投资机会,人形机器人,人工智能,人形机器人,人工智能,第9张人形机器人行业专题研究:人形机器人量产元年,关注本体和零部件投资机会,人形机器人,人工智能,人形机器人,人工智能,第10张

免责声明:本文不代表本站的观点和立场,如有侵权请联系本平台处理。转载请说明出处 内容投诉
亦朵智库 » 人形机器人行业专题研究:人形机器人量产元年,关注本体和零部件投资机会

发表评论

您需要后才能发表评论