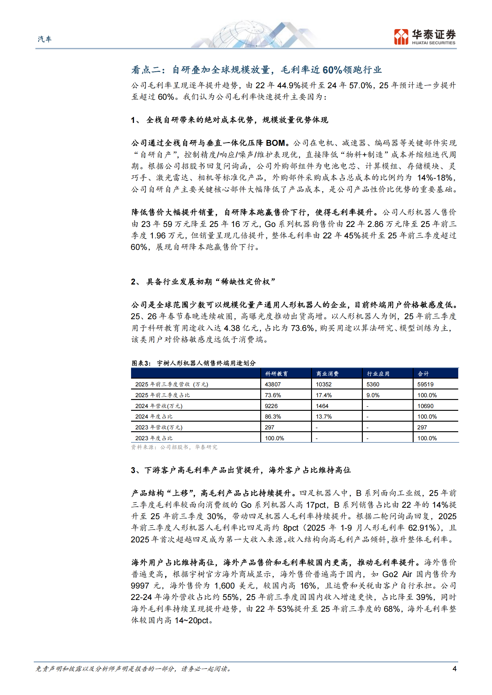
宇树科技于 26 年 3 月 20 日递交招股说明书,公司定位为“通用人形/足式机器人+具身智能大模型”的全栈公司,出货量全球领先。我们总结招股书内容:宇树当前营收盈利快速高增,25 年毛利率或超 60%、扣非归母净利率达到 35%,强劲增长背景下盈利能力的改善进展惊艳市场,增强市场对于人形机器人行业盈利潜力的信心,头部厂商优秀的盈利能力也能带来产业链的盈利空间。我们认为本次宇树招股书披露将成为行业的短期催化,建议关注宇树机器人供应链机会。此外特斯拉 Optimus V3 年内也将开启量产,预计会有行业亮相等事件催化,产品技术也将持续迭代,我们建议对行业保持密切关注。











