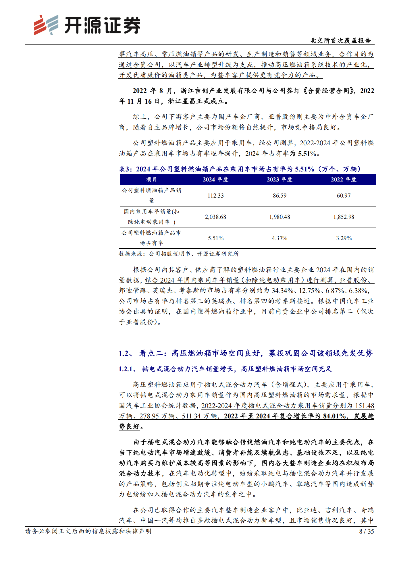
公司主要产品为汽车塑料燃油箱总成,主要产品具有轻量化、低排放、抗静电、低噪音、安全性高等特点,主要客户包括吉利汽车、奇瑞汽车、中国一汽等国内主流整车制造企业。2024 年吉利汽车带来的营收占营业总收入的 50.45%。公司于 2021 年被国家工业和信息化部认定为第三批专精特新“小巨人”企业。募投项目将进一步增加公司高压塑料燃油箱产能,有利于公司顺应新能源汽车发展趋势,巩固在高压燃油箱方面的先发优势。同时,公司通过子公司九昌新能源重点布局氢能业务,有望打开第二增长曲线。










免责声明:本文不代表本站的观点和立场,如有侵权请联系本平台处理。转载请说明出处 内容投诉
亦朵智库 » 世昌股份公司研究报告:北交所首次覆盖报告:高压燃油箱乘新能源东风扩容,子公司布局氢能把握新增量赛道
亦朵智库 » 世昌股份公司研究报告:北交所首次覆盖报告:高压燃油箱乘新能源东风扩容,子公司布局氢能把握新增量赛道

