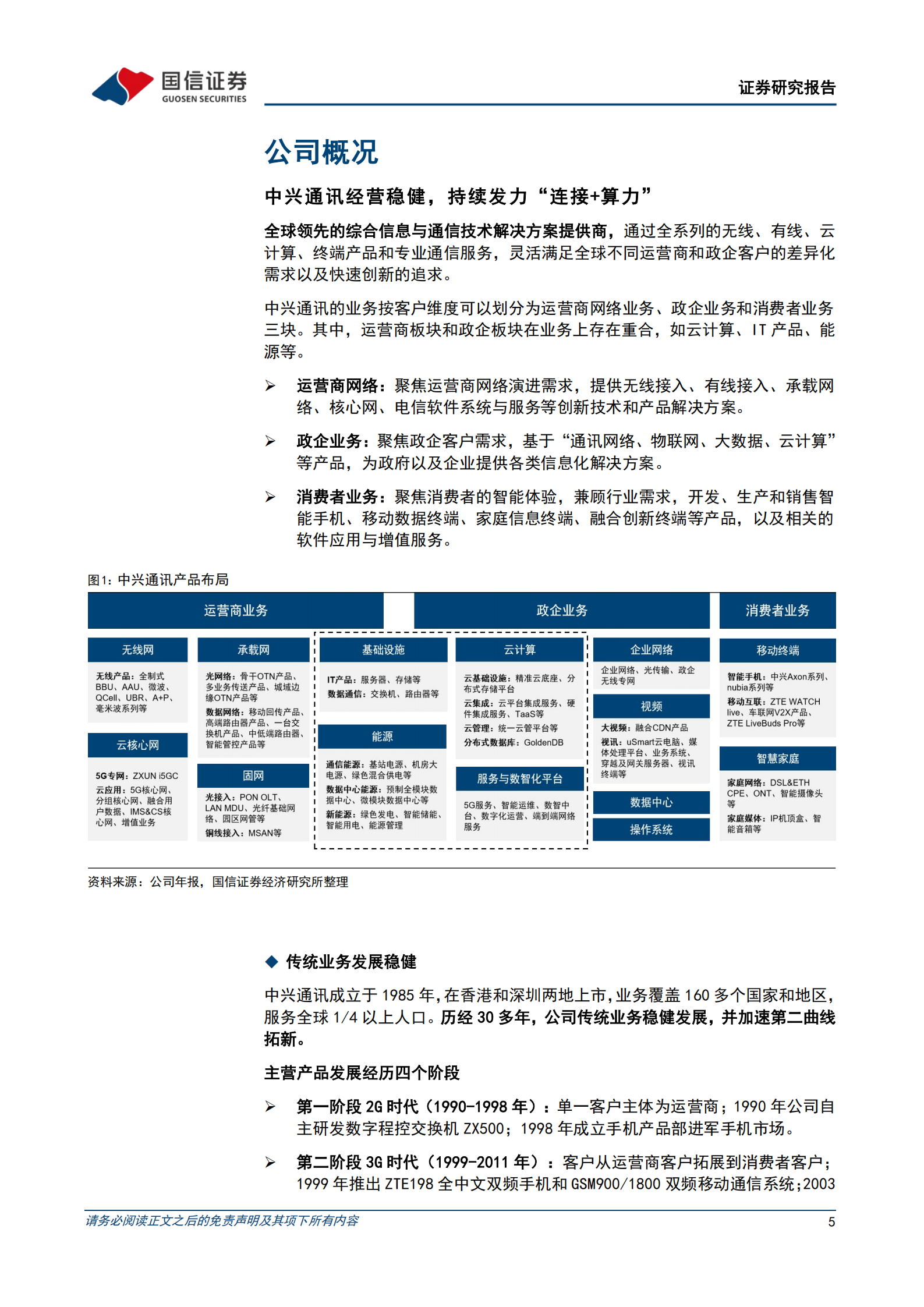
通信设备商领军企业,积极拓展第二曲线(算力为代表)发展。公司是全球稀缺的 DICT 端到端通信设备解决方案提供商,产品覆盖无线、有线、云计算、终端产品和专业通信服务,业务覆盖 160 多个国家和地区。2025 年上半年公司营收715.5 亿元(同比+15%),归母净利润为50.58 亿元(同比-11.5%),营收创历史新高。公司全面拥抱 AI 浪潮带来的市场机遇,以算力、终端产品为代表的第二曲线营收同比增长近 100%,占比超 35%。其中,公司服务器及存储营收同比增长超 200%,AI 服务器营收占比 55%。











