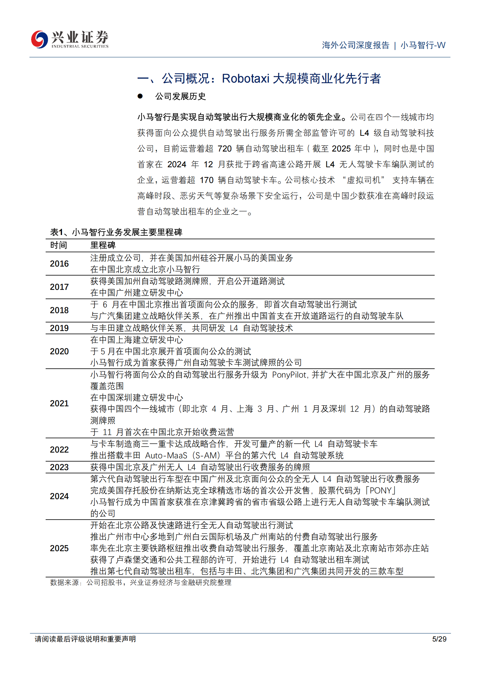
技术奇点已至+成本红利释放+政策共振开启,Robotaxi 三大底层逻辑完成闭环,行业迎来规模化放量阶段。1. 技术约束脱钩:2025 年以来,技术已不再是阻碍 Robotaxi 商业化落地的瓶颈。随着头部企业完成数千万公里的真实道路长测,系统稳定性和安全冗余已跨越商业运营临界值。2. 成本拐点已现:到 2026 年,头部企业整车平台+自动驾驶硬件套件的综合成本下探至 20-30 万元人民币,成本曲线向下修正驱动单车经济模型改善,跨过规模化部署“分水岭”,Robotaxi 商业模型具备扩张潜力。3. 政策闸门打开。监管逻辑正从“限制性准入”向“鼓励性商用”切换,中国、美国、沙特等市场已在法律层面实质性允许“全无人、可收费”的常态化商业运营。











