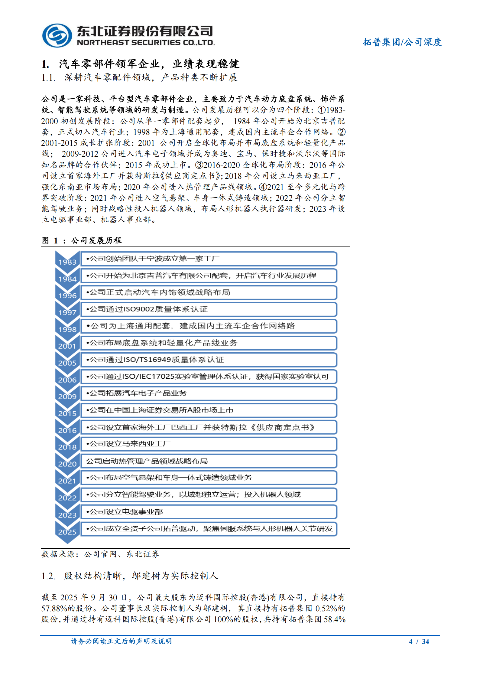
汽车零部件平台型公司,业绩稳健增长。凭借四十余年技术沉淀,已从单一零部件供应商成长为覆盖动力底盘、饰件系统、智能驾驶的综合解决方案提供商。目前公司拥有减震系统、内外饰系统、车身轻量件、底盘系统、智能座舱部件、热管理系统、空气悬架系统、智能驾驶系统、执行器等 9 大产品线,在全球建有 26 座生产基地与 7 大研发中心,深度绑定特斯拉、比亚迪等头部客户。公司坚持每年不低于 4%的高研发投入,并通过战略布局优先卡位新兴赛道。










汽车零部件平台型公司,业绩稳健增长。凭借四十余年技术沉淀,已从单一零部件供应商成长为覆盖动力底盘、饰件系统、智能驾驶的综合解决方案提供商。目前公司拥有减震系统、内外饰系统、车身轻量件、底盘系统、智能座舱部件、热管理系统、空气悬架系统、智能驾驶系统、执行器等 9 大产品线,在全球建有 26 座生产基地与 7 大研发中心,深度绑定特斯拉、比亚迪等头部客户。公司坚持每年不低于 4%的高研发投入,并通过战略布局优先卡位新兴赛道。









