智能驾驶行业深度报告:激光雷达的应用跃迁,从驰骋公路到赋能万物

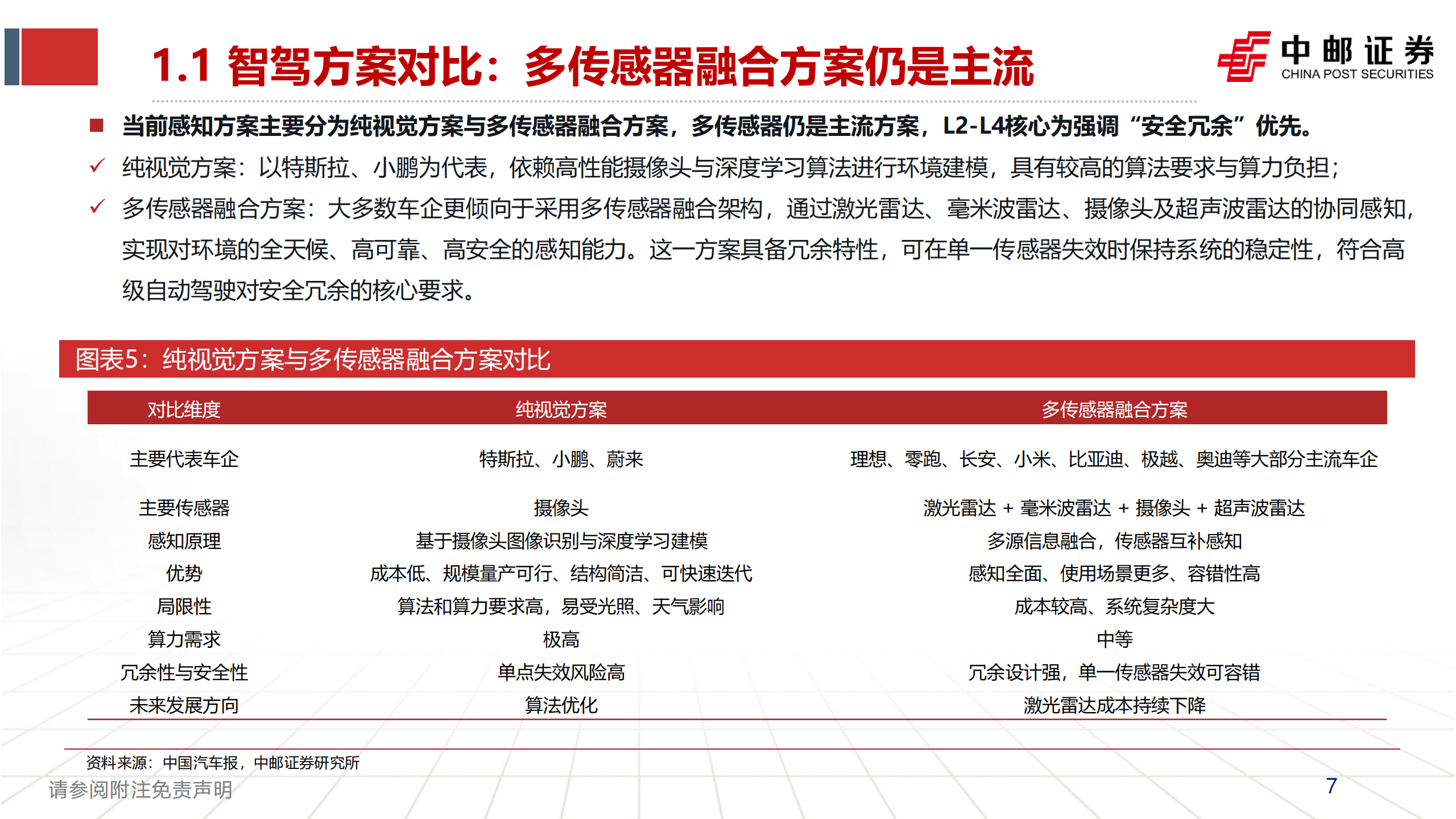
激光雷达从“功能件”切换至“安全件”,为高精度感知的必要传感器。智能驾驶从辅助向自动驾驶演进的过程中,对高精度感知要求提升,激光雷达是感知层面实现三维空间建模的关键组件,具备不可替代性。同时为自动驾驶系统提供了至关重要的安全冗余,因此以激光雷达为核心的多传感器融合方案仍是主流。

智能驾驶行业深度报告:激光雷达的应用跃迁,从驰骋公路到赋能万物,智能驾驶,激光雷达,智能驾驶,激光雷达,第1张智能驾驶行业深度报告:激光雷达的应用跃迁,从驰骋公路到赋能万物,智能驾驶,激光雷达,智能驾驶,激光雷达,第2张智能驾驶行业深度报告:激光雷达的应用跃迁,从驰骋公路到赋能万物,智能驾驶,激光雷达,智能驾驶,激光雷达,第3张智能驾驶行业深度报告:激光雷达的应用跃迁,从驰骋公路到赋能万物,智能驾驶,激光雷达,智能驾驶,激光雷达,第4张智能驾驶行业深度报告:激光雷达的应用跃迁,从驰骋公路到赋能万物,智能驾驶,激光雷达,智能驾驶,激光雷达,第5张智能驾驶行业深度报告:激光雷达的应用跃迁,从驰骋公路到赋能万物,智能驾驶,激光雷达,智能驾驶,激光雷达,第6张智能驾驶行业深度报告:激光雷达的应用跃迁,从驰骋公路到赋能万物,智能驾驶,激光雷达,智能驾驶,激光雷达,第7张智能驾驶行业深度报告:激光雷达的应用跃迁,从驰骋公路到赋能万物,智能驾驶,激光雷达,智能驾驶,激光雷达,第8张智能驾驶行业深度报告:激光雷达的应用跃迁,从驰骋公路到赋能万物,智能驾驶,激光雷达,智能驾驶,激光雷达,第9张智能驾驶行业深度报告:激光雷达的应用跃迁,从驰骋公路到赋能万物,智能驾驶,激光雷达,智能驾驶,激光雷达,第10张

免责声明:本文不代表本站的观点和立场,如有侵权请联系本平台处理。转载请说明出处 内容投诉
亦朵智库 » 智能驾驶行业深度报告:激光雷达的应用跃迁,从驰骋公路到赋能万物

发表评论

您需要后才能发表评论