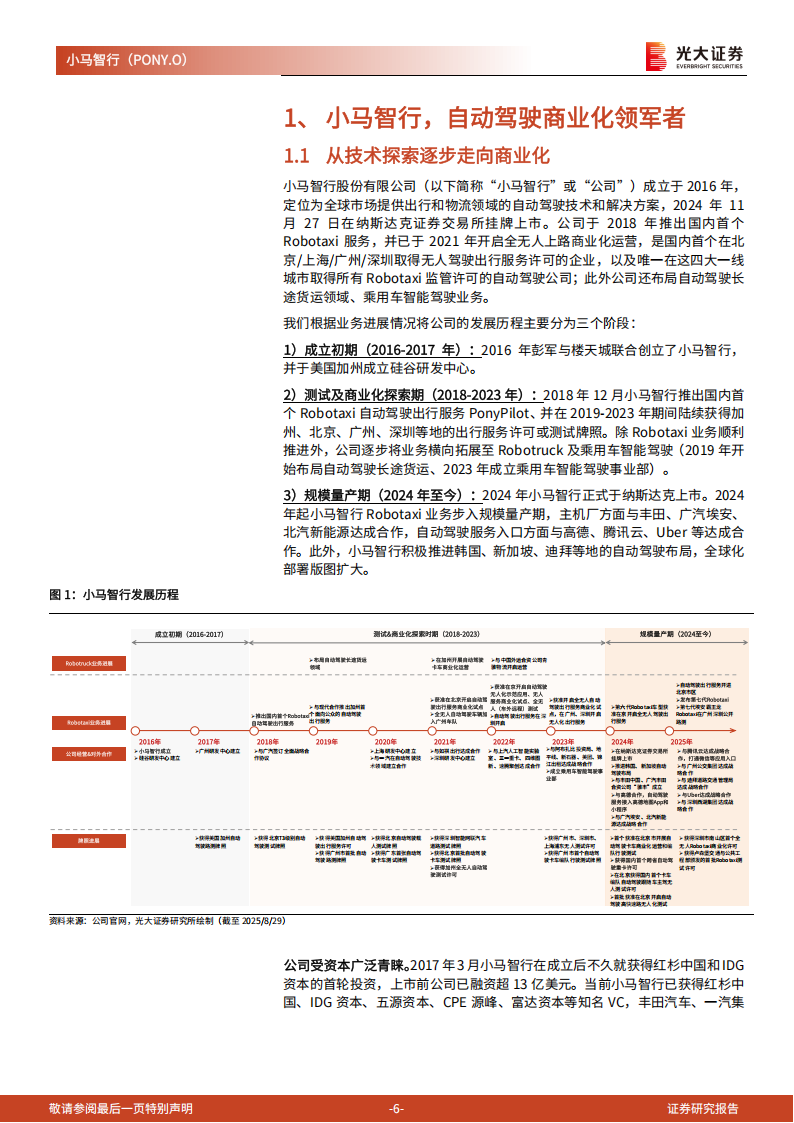
自动驾驶商业化领军者,三大业务并驾齐驱:小马智行成立于 2016 年,定位为全球市场提供出行和物流领域的自动驾驶技术和解决方案,当前已布局自动驾驶出行服务、自动驾驶货运服务、技术授权与应用服务三大业务。1)Robotaxi为公司长期业务核心:随国内各地 Robotaxi 运营限制逐步放开、以及硬件成本快速下降,公司 Robotaxi 业务商业化规模逐步扩大,或为长期业务核心;2)Robotruck 及技术授权与应用服务贡献稳定收入增长:随公司 Robotruck 车队规模扩大、以及技术授权与应用服务相关订单持续拓展,公司业绩增长动力充足。











