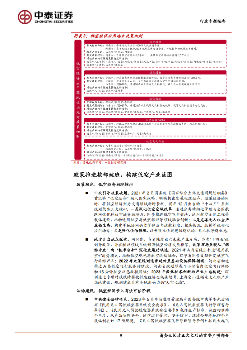
低空经济内涵不断深化,产业图谱日渐丰富:低空经济定义从早期通用航空拓展至覆盖 0-3000 米空域的立体经济生态,以无人机、eVTOL、直升机为载体,牵引载人载货、应急消防、文旅等多场景融合。1)应用场景不断丰富:低空旅游观光、低空通勤、城市末端物流配送、文化赛事等领域已逐步展开试点;安防巡检、消防救援等通航领域较成熟的应用场景或将在 eVTOL、无人机技术成熟后迎来革新。2)三大载体各有侧重:无人机聚焦高频次、高密度、轻量作业,eVTOL 瞄准城市空中交通、观光游览,直升机主攻高载荷特种作业。











