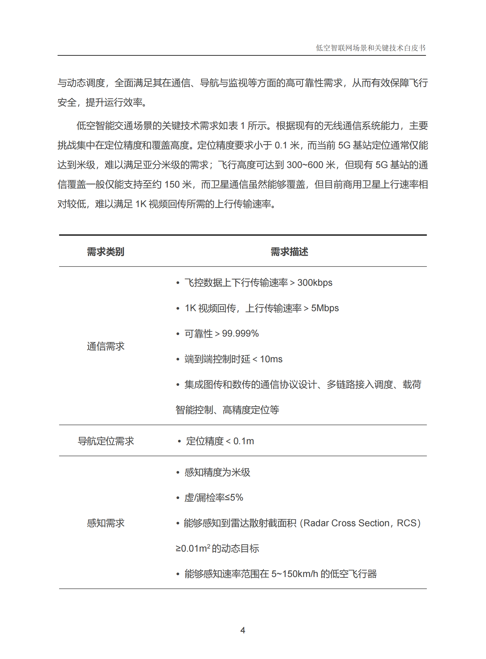
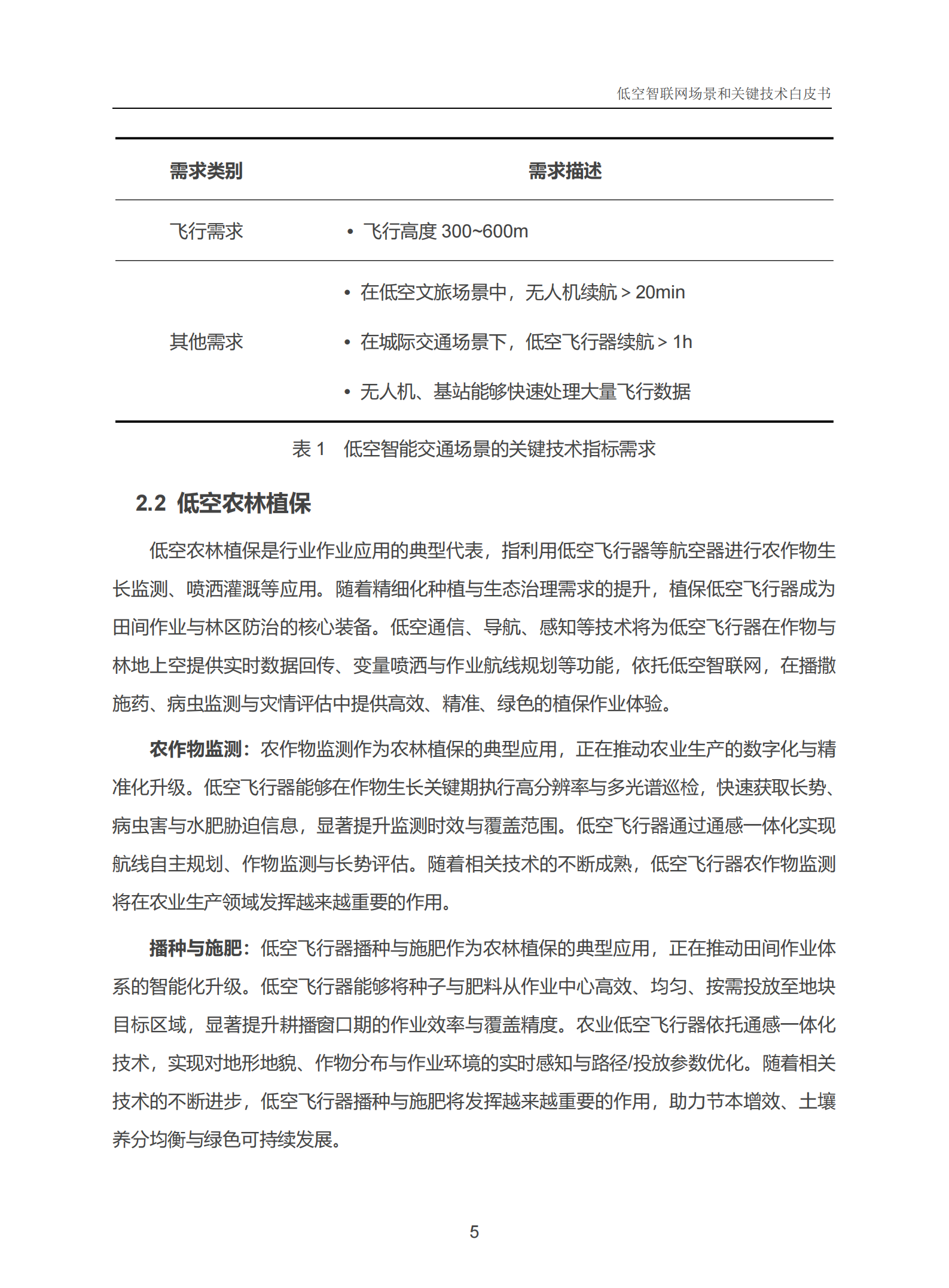
低空经济作为一种新兴经济形态,自 2010 年提出,逐步成为加快建设现代化经济体系、增强我国国际竞争力的关键引擎,为全面建成社会主义现代化强国、实现中国式现代化提供重要力量。2023 年中央经济工作会议及 2025 年政府工作报告中均明确强调了对低空经济发展的重视和支持。据不完全统计,全国已出台了超过 140 项地方政策支持低空经济发展。










低空经济作为一种新兴经济形态,自 2010 年提出,逐步成为加快建设现代化经济体系、增强我国国际竞争力的关键引擎,为全面建成社会主义现代化强国、实现中国式现代化提供重要力量。2023 年中央经济工作会议及 2025 年政府工作报告中均明确强调了对低空经济发展的重视和支持。据不完全统计,全国已出台了超过 140 项地方政策支持低空经济发展。









