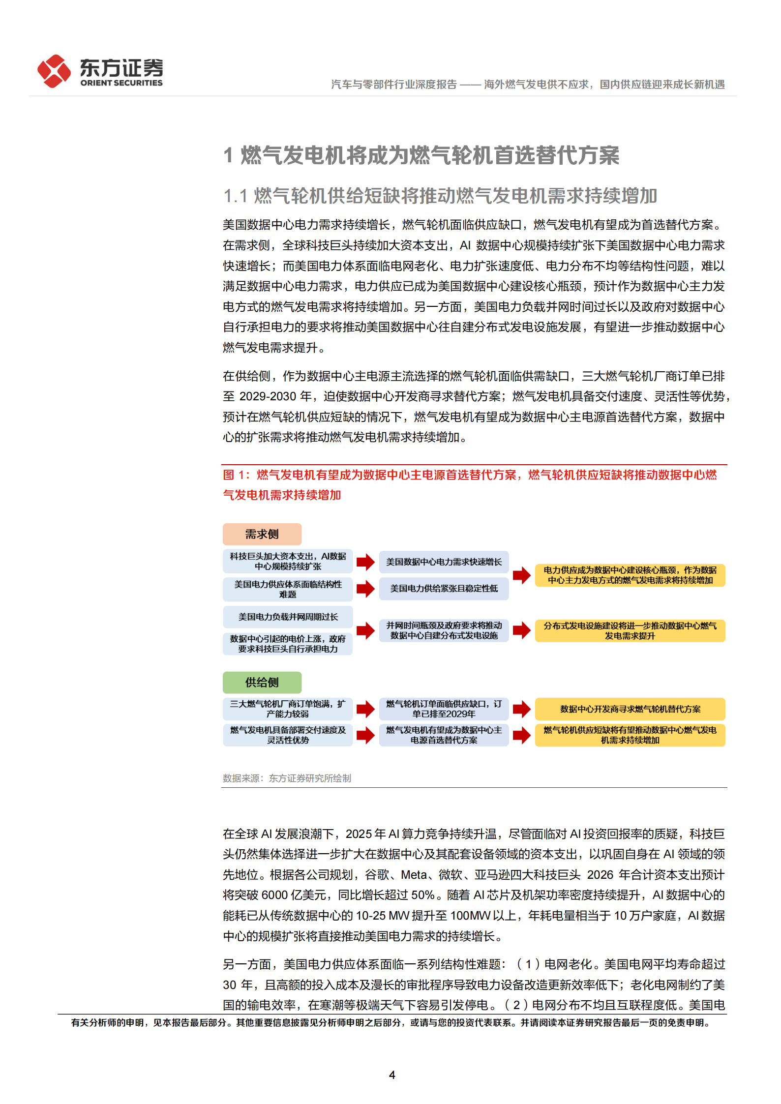
燃气发电机将成为燃气轮机首选替代方案。美国数据中心电力需求持续增长,燃气轮机面临供应缺口,三大燃气轮机厂商订单已排至 2029-2030 年,迫使数据中心开发商寻求替代方案。目前分布式数据中心的主电源形式主要包括燃气轮机、燃气发电机、SOFC(固体氧化物燃料电池)等,柴发主要作为数据中心备用电源使用。燃气发电机具备交付速度、灵活性等优势,预计在燃气轮机供应短缺的情况下,燃气发电机有望成为数据中心主电源首选替代方案。










燃气发电机将成为燃气轮机首选替代方案。美国数据中心电力需求持续增长,燃气轮机面临供应缺口,三大燃气轮机厂商订单已排至 2029-2030 年,迫使数据中心开发商寻求替代方案。目前分布式数据中心的主电源形式主要包括燃气轮机、燃气发电机、SOFC(固体氧化物燃料电池)等,柴发主要作为数据中心备用电源使用。燃气发电机具备交付速度、灵活性等优势,预计在燃气轮机供应短缺的情况下,燃气发电机有望成为数据中心主电源首选替代方案。









