斯菱智驱公司研究报告:新增泰国谐波产能,开拓具身智能第二增长源

汽车轴承后市场龙头,长期服务欧美客户,盈利能力逐年提升。针对全球汽车轴承售后市场,公司打造了“小批量、多品种”柔性制造能力,拥有超 6000 种轴承,涵盖制动系统(轮毂轴承及单元)/传动系统/动力系统等。

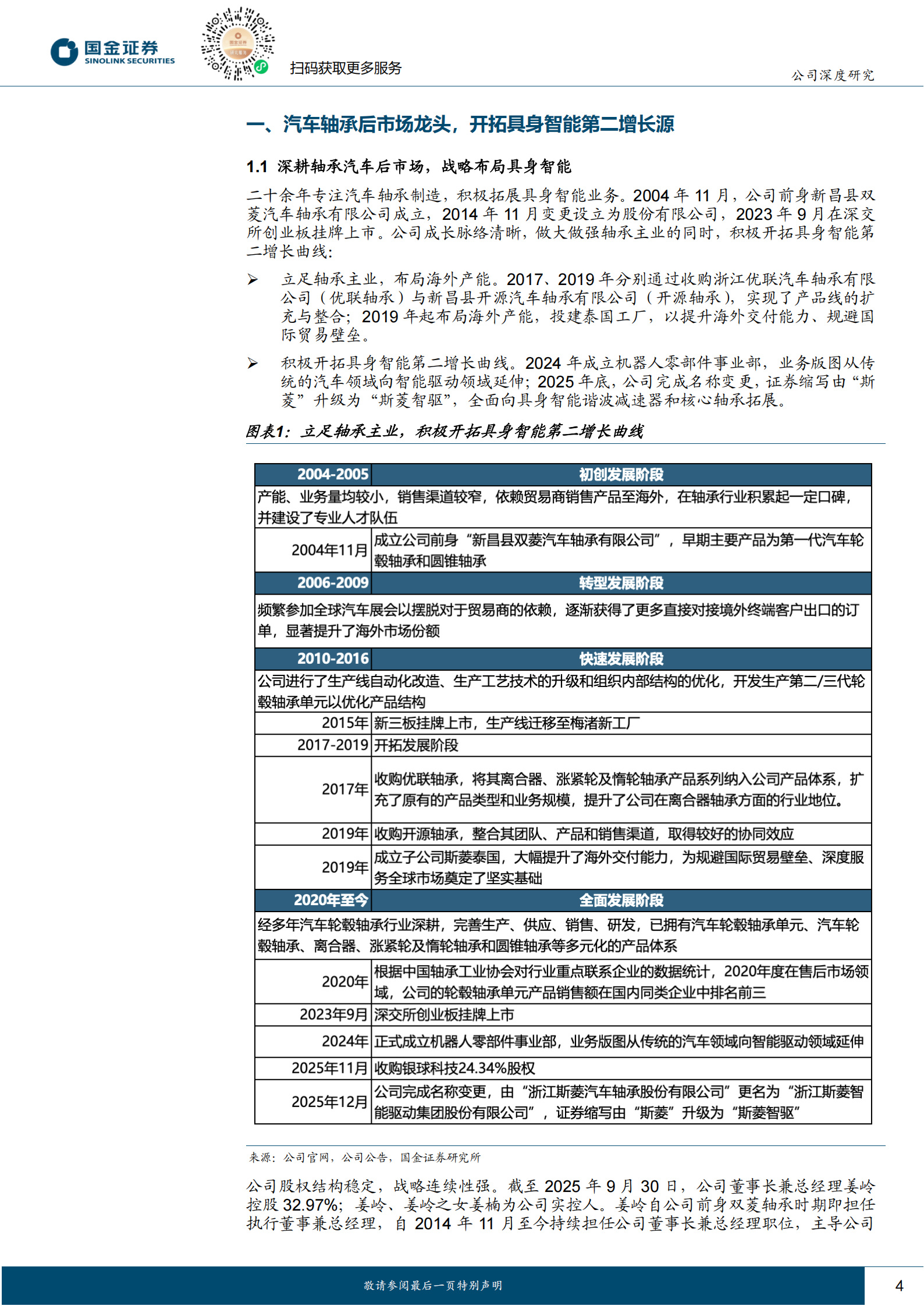
斯菱智驱公司研究报告:新增泰国谐波产能,开拓具身智能第二增长源,斯菱智驱,具身智能,斯菱智驱,具身智能,第1张斯菱智驱公司研究报告:新增泰国谐波产能,开拓具身智能第二增长源,斯菱智驱,具身智能,斯菱智驱,具身智能,第2张斯菱智驱公司研究报告:新增泰国谐波产能,开拓具身智能第二增长源,斯菱智驱,具身智能,斯菱智驱,具身智能,第3张斯菱智驱公司研究报告:新增泰国谐波产能,开拓具身智能第二增长源,斯菱智驱,具身智能,斯菱智驱,具身智能,第4张斯菱智驱公司研究报告:新增泰国谐波产能,开拓具身智能第二增长源,斯菱智驱,具身智能,斯菱智驱,具身智能,第5张斯菱智驱公司研究报告:新增泰国谐波产能,开拓具身智能第二增长源,斯菱智驱,具身智能,斯菱智驱,具身智能,第6张斯菱智驱公司研究报告:新增泰国谐波产能,开拓具身智能第二增长源,斯菱智驱,具身智能,斯菱智驱,具身智能,第7张斯菱智驱公司研究报告:新增泰国谐波产能,开拓具身智能第二增长源,斯菱智驱,具身智能,斯菱智驱,具身智能,第8张斯菱智驱公司研究报告:新增泰国谐波产能,开拓具身智能第二增长源,斯菱智驱,具身智能,斯菱智驱,具身智能,第9张斯菱智驱公司研究报告:新增泰国谐波产能,开拓具身智能第二增长源,斯菱智驱,具身智能,斯菱智驱,具身智能,第10张

免责声明:本文不代表本站的观点和立场,如有侵权请联系本平台处理。转载请说明出处 内容投诉
亦朵智库 » 斯菱智驱公司研究报告:新增泰国谐波产能,开拓具身智能第二增长源

发表评论

您需要后才能发表评论