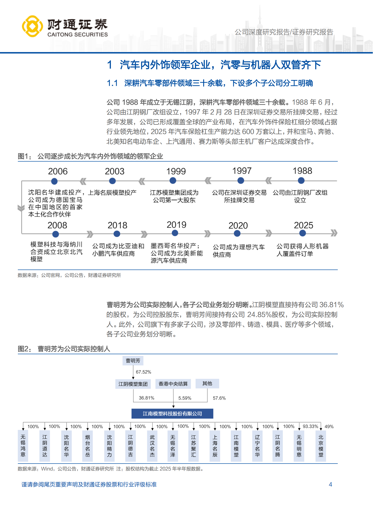
公司 1988 年成立于江阴,深耕汽车零部件领域三十余载:1988 年 6月,公司由江阴钢厂改组设立,1997 年 2 月在深圳证券交易所挂牌交易,经过多年发展,公司已形成覆盖全球的产业布局,在汽车外饰件保险杠细分领域占据行业领先地位,汽车保险杠年产能达 600 万套以上,并和宝马、奔驰、北美知名电动车企、上汽通用、赛力斯等头部主机厂客户达成深度合作。










公司 1988 年成立于江阴,深耕汽车零部件领域三十余载:1988 年 6月,公司由江阴钢厂改组设立,1997 年 2 月在深圳证券交易所挂牌交易,经过多年发展,公司已形成覆盖全球的产业布局,在汽车外饰件保险杠细分领域占据行业领先地位,汽车保险杠年产能达 600 万套以上,并和宝马、奔驰、北美知名电动车企、上汽通用、赛力斯等头部主机厂客户达成深度合作。









