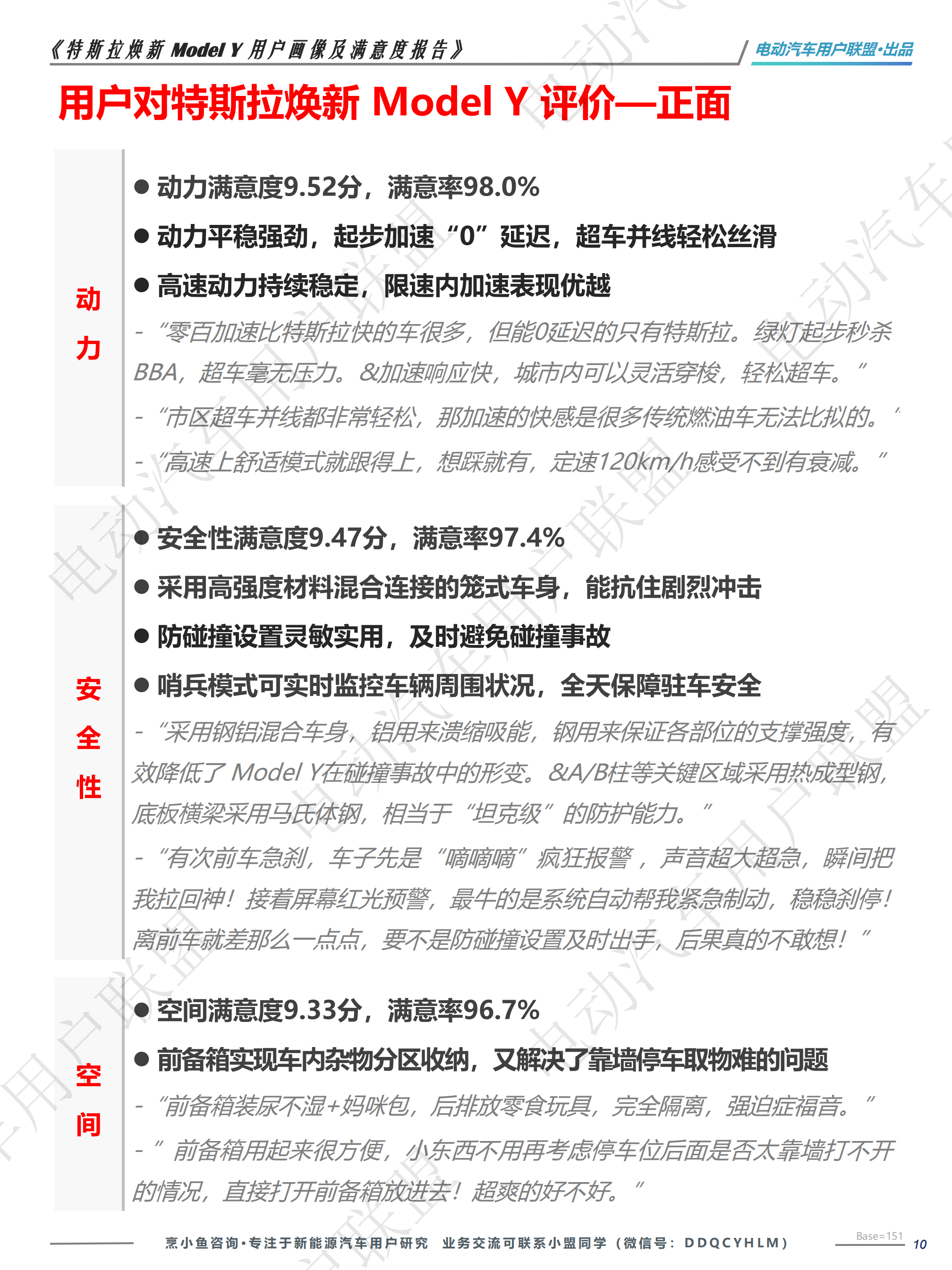
特斯拉焕新 Model Y 满意度报告——电动汽车用户联盟

传达特斯拉焕新 Model Y 车主声音,为潜在用户提供有价值的购车参考

为特斯拉改进产品和服务提供参考,同时便于同行深度了解特斯拉焕新Model Y

特斯拉焕新 Model Y 满意度报告——电动汽车用户联盟,特斯拉,特斯拉,第1张特斯拉焕新 Model Y 满意度报告——电动汽车用户联盟,特斯拉,特斯拉,第2张特斯拉焕新 Model Y 满意度报告——电动汽车用户联盟,特斯拉,特斯拉,第3张特斯拉焕新 Model Y 满意度报告——电动汽车用户联盟,特斯拉,特斯拉,第4张特斯拉焕新 Model Y 满意度报告——电动汽车用户联盟,特斯拉,特斯拉,第5张特斯拉焕新 Model Y 满意度报告——电动汽车用户联盟,特斯拉,特斯拉,第6张特斯拉焕新 Model Y 满意度报告——电动汽车用户联盟,特斯拉,特斯拉,第7张特斯拉焕新 Model Y 满意度报告——电动汽车用户联盟,特斯拉,特斯拉,第8张特斯拉焕新 Model Y 满意度报告——电动汽车用户联盟,特斯拉,特斯拉,第9张特斯拉焕新 Model Y 满意度报告——电动汽车用户联盟,特斯拉,特斯拉,第10张

免责声明:本文不代表本站的观点和立场,如有侵权请联系本平台处理。转载请说明出处 内容投诉
亦朵智库 » 特斯拉焕新 Model Y 满意度报告——电动汽车用户联盟

发表评论

您需要后才能发表评论