智能驾驶核心标的,长期成长逻辑清晰:据乘联会数据,2025H1 中国智能驾驶功能装配率(L2 及以上)将达 82.6%。小鹏自创立起即深耕智能驾驶,自研图灵 AI 芯片与 VLA/VLM 大模型实现端到端落地,率先在全国实现“无图化”智驾,行业领先。未来公司将进一步向 Robotaxi 与人形机器人拓展,打造“智能驾驶—Robotaxi—机器人”的三段式成长曲线,夯实智能化核心优势并形成产业链闭环。










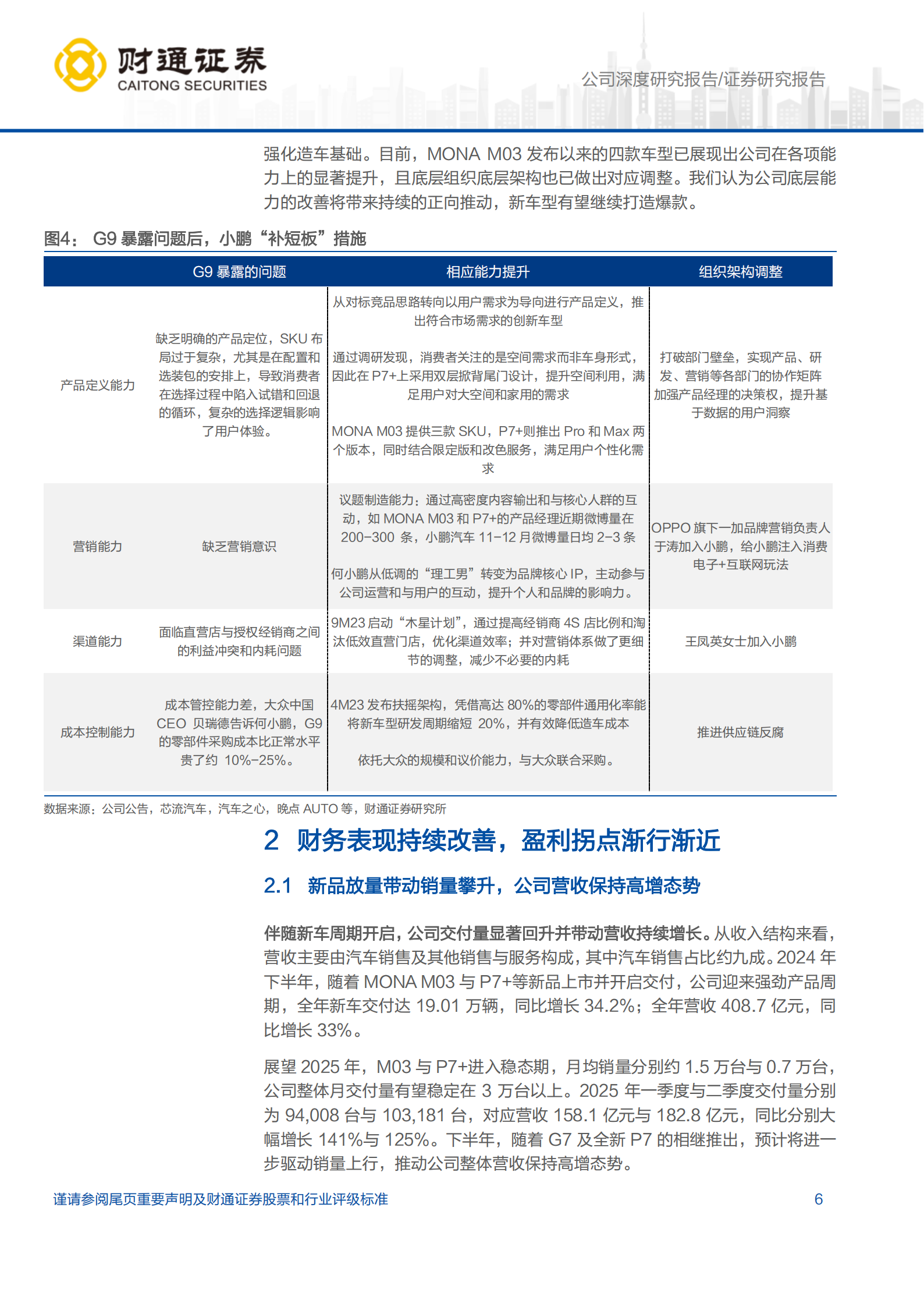
智能驾驶核心标的,长期成长逻辑清晰:据乘联会数据,2025H1 中国智能驾驶功能装配率(L2 及以上)将达 82.6%。小鹏自创立起即深耕智能驾驶,自研图灵 AI 芯片与 VLA/VLM 大模型实现端到端落地,率先在全国实现“无图化”智驾,行业领先。未来公司将进一步向 Robotaxi 与人形机器人拓展,打造“智能驾驶—Robotaxi—机器人”的三段式成长曲线,夯实智能化核心优势并形成产业链闭环。









