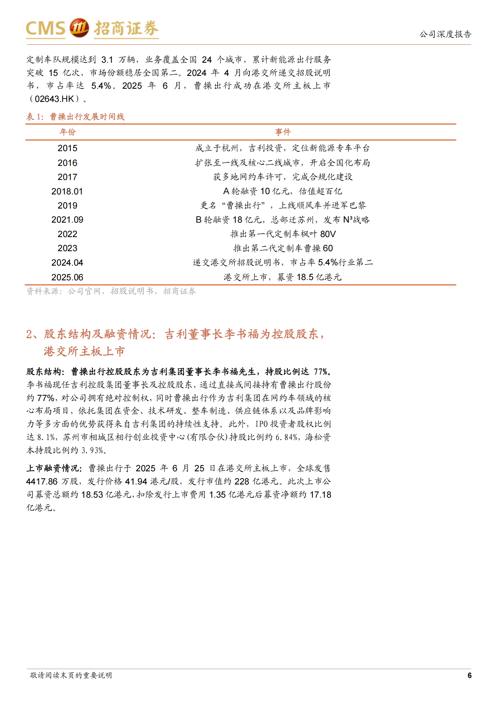
曹操出行研究报告:吉利赋能的网约车龙头,Robotaxi拓展成长空间

曹操出行吉利集团赋能的网约车平台,份额稳居行业第二。公司背靠吉利车厂,定制车成本优势壁垒稳固,差异化优质服务巩固用户粘性,未来在下沉新市场持续渗透及高线市场稳步增长驱动下有望维持快于行业大盘增长,利润端对标行业龙头未来盈利改善空间大;自动驾驶业务基于智能车制造、智能驾驶技术、智能平台运营三位一体产业布局构建竞争优势,看好公司长期增长和盈利潜力以及 Robotaxi 业务远期空间

曹操出行研究报告:吉利赋能的网约车龙头,Robotaxi拓展成长空间,曹操出行,吉利,网约车,Robotaxi,曹操出行,吉利,网约车,Robotaxi,第1张曹操出行研究报告:吉利赋能的网约车龙头,Robotaxi拓展成长空间,曹操出行,吉利,网约车,Robotaxi,曹操出行,吉利,网约车,Robotaxi,第2张曹操出行研究报告:吉利赋能的网约车龙头,Robotaxi拓展成长空间,曹操出行,吉利,网约车,Robotaxi,曹操出行,吉利,网约车,Robotaxi,第3张曹操出行研究报告:吉利赋能的网约车龙头,Robotaxi拓展成长空间,曹操出行,吉利,网约车,Robotaxi,曹操出行,吉利,网约车,Robotaxi,第4张曹操出行研究报告:吉利赋能的网约车龙头,Robotaxi拓展成长空间,曹操出行,吉利,网约车,Robotaxi,曹操出行,吉利,网约车,Robotaxi,第5张曹操出行研究报告:吉利赋能的网约车龙头,Robotaxi拓展成长空间,曹操出行,吉利,网约车,Robotaxi,曹操出行,吉利,网约车,Robotaxi,第6张曹操出行研究报告:吉利赋能的网约车龙头,Robotaxi拓展成长空间,曹操出行,吉利,网约车,Robotaxi,曹操出行,吉利,网约车,Robotaxi,第7张曹操出行研究报告:吉利赋能的网约车龙头,Robotaxi拓展成长空间,曹操出行,吉利,网约车,Robotaxi,曹操出行,吉利,网约车,Robotaxi,第8张曹操出行研究报告:吉利赋能的网约车龙头,Robotaxi拓展成长空间,曹操出行,吉利,网约车,Robotaxi,曹操出行,吉利,网约车,Robotaxi,第9张曹操出行研究报告:吉利赋能的网约车龙头,Robotaxi拓展成长空间,曹操出行,吉利,网约车,Robotaxi,曹操出行,吉利,网约车,Robotaxi,第10张

免责声明:本文不代表本站的观点和立场,如有侵权请联系本平台处理。转载请说明出处 内容投诉
亦朵智库 » 曹操出行研究报告:吉利赋能的网约车龙头,Robotaxi拓展成长空间

发表评论

您需要后才能发表评论