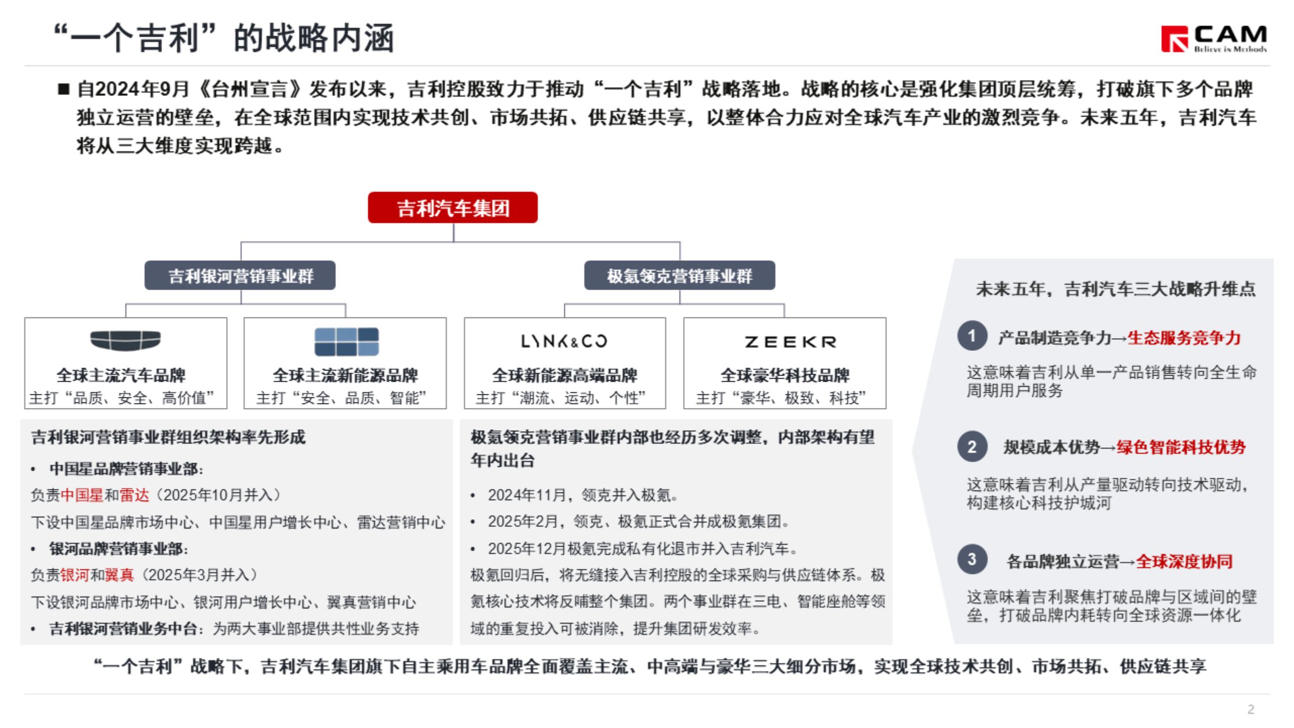
吉利控股正式发布“一个吉利、全面领先”的2030年战略目标,提出通过强化顶层统筹与全球协同,实现全球“一盘棋”的战略格局,打造“六位一体”核心能力体系。到2030年,吉利力争全球总销量突破650万辆,营收超1万亿元,跻身全球车企销量前五。未来五年,通过“一个吉利”战略目标,吉利控股将旗下所有品牌和业务单元能在统一的技术平台、供应链体系和市场策略下作战,用“一个拳头”出击,从而在激烈的成本竞争和快速的技术迭代中突围。






吉利控股正式发布“一个吉利、全面领先”的2030年战略目标,提出通过强化顶层统筹与全球协同,实现全球“一盘棋”的战略格局,打造“六位一体”核心能力体系。到2030年,吉利力争全球总销量突破650万辆,营收超1万亿元,跻身全球车企销量前五。未来五年,通过“一个吉利”战略目标,吉利控股将旗下所有品牌和业务单元能在统一的技术平台、供应链体系和市场策略下作战,用“一个拳头”出击,从而在激烈的成本竞争和快速的技术迭代中突围。





