奇安信:2026年智能网联汽车云平台漏洞分析报告

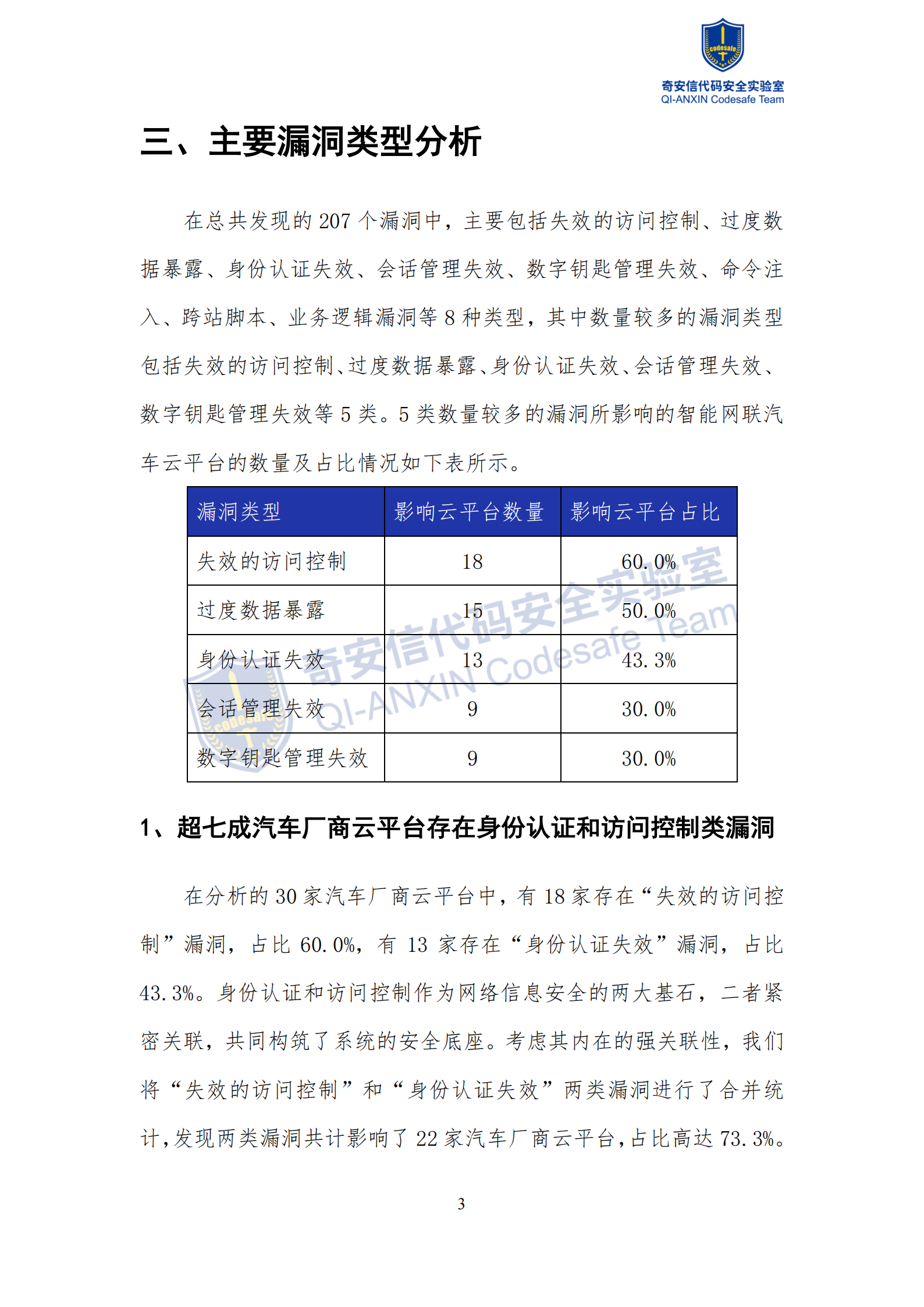
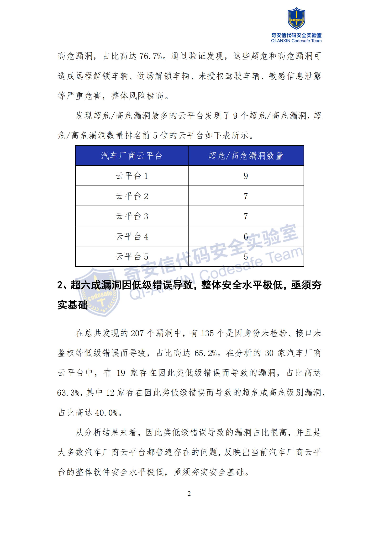
漏洞问题普遍且严重:2025 年,奇安信代码安全实验室奇车安全团队对 30 家汽车厂商的云平台进行了漏洞分析,其中 28 家云平台发现了漏洞,漏洞检出率 93.3%,所有云平台总共发现 207 个漏洞,其中超危和高危漏洞共计 66 个,占比 31.9%。

奇安信:2026年智能网联汽车云平台漏洞分析报告,智能网联,汽车,云平台,漏洞分析报告,智能网联,汽车,云平台,漏洞分析报告,第1张奇安信:2026年智能网联汽车云平台漏洞分析报告,智能网联,汽车,云平台,漏洞分析报告,智能网联,汽车,云平台,漏洞分析报告,第2张奇安信:2026年智能网联汽车云平台漏洞分析报告,智能网联,汽车,云平台,漏洞分析报告,智能网联,汽车,云平台,漏洞分析报告,第3张奇安信:2026年智能网联汽车云平台漏洞分析报告,智能网联,汽车,云平台,漏洞分析报告,智能网联,汽车,云平台,漏洞分析报告,第4张奇安信:2026年智能网联汽车云平台漏洞分析报告,智能网联,汽车,云平台,漏洞分析报告,智能网联,汽车,云平台,漏洞分析报告,第5张奇安信:2026年智能网联汽车云平台漏洞分析报告,智能网联,汽车,云平台,漏洞分析报告,智能网联,汽车,云平台,漏洞分析报告,第6张奇安信:2026年智能网联汽车云平台漏洞分析报告,智能网联,汽车,云平台,漏洞分析报告,智能网联,汽车,云平台,漏洞分析报告,第7张奇安信:2026年智能网联汽车云平台漏洞分析报告,智能网联,汽车,云平台,漏洞分析报告,智能网联,汽车,云平台,漏洞分析报告,第8张奇安信:2026年智能网联汽车云平台漏洞分析报告,智能网联,汽车,云平台,漏洞分析报告,智能网联,汽车,云平台,漏洞分析报告,第9张奇安信:2026年智能网联汽车云平台漏洞分析报告,智能网联,汽车,云平台,漏洞分析报告,智能网联,汽车,云平台,漏洞分析报告,第10张

免责声明:本文不代表本站的观点和立场,如有侵权请联系本平台处理。转载请说明出处 内容投诉
亦朵智库 » 奇安信:2026年智能网联汽车云平台漏洞分析报告

发表评论

您需要后才能发表评论