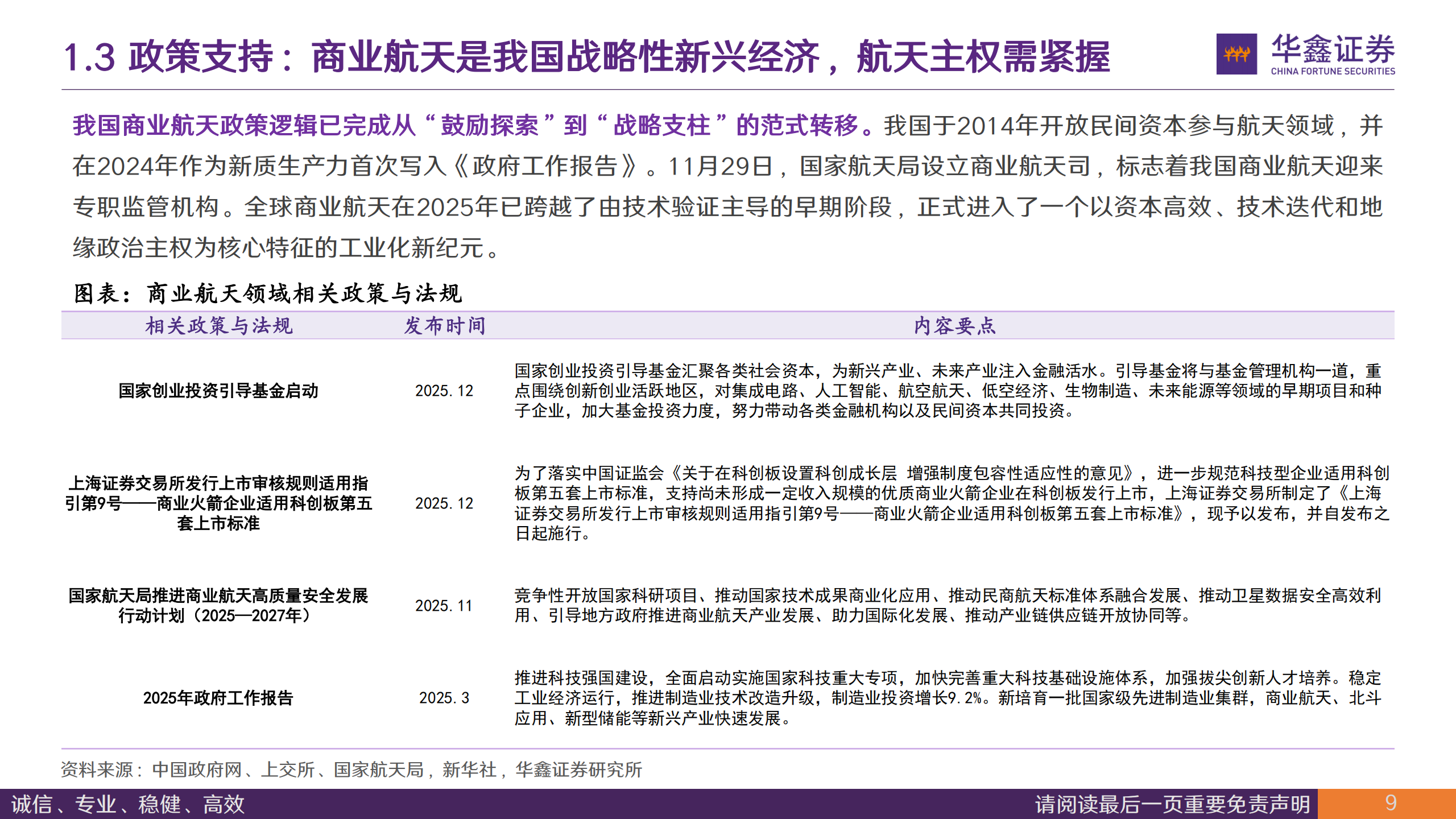
政策支持、ITU强制要求及空天资源抢占驱动商业航天业务爆发。1、政策支持:2025年作为“新质生产力”落地元年,随着国家航天局商业航天司的设立及科创板第五套标准的放宽,政策红利正加速转化为产业红利。2、ITU(国际电联)频轨资源“先到先得”规则及“里程碑”发射要求,为我国“国网”与“千帆”两大星座按下了加速键。未来5年,我国面临约2500颗卫星的发射缺口,发射服务将从“卖方市场”转向“供不应求”,倒逼运力爆发。3、空天资源有限,低轨空间轨道(LEO)和无线电频率(Ka/Ku/V/Q/V等频段)是具有战略属性的不可再生资源,我国需快速发射卫星维持组网要求,并掌握太空“路权”。











