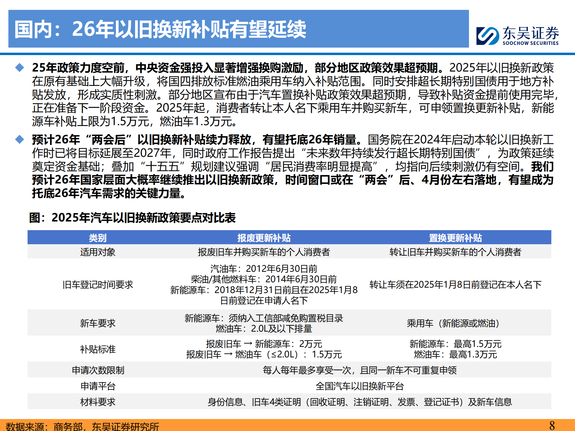
26年国内预计销量同增15%,欧洲销量持续高增,全球有望14%增长,考虑带电量提升,预计动力电池维持20%增长。25年国内汽车消费政策持续+购置税退坡前抢装+出口强劲,全年预期30%增长至1676万辆,26年购置税退坡,预计Q1需求短期承压,且我们预计26年“两会后”以旧换新补贴续力释放,有望托底26年销量,叠加重卡+出口强势高增,预计2026年新能源车销量1925万辆,同增15%。欧洲补贴退坡消化完毕,叠加25H2起新车周期,预计全年34%增长至394万辆,26年英国、意大利等市场政策加码,叠加新车刺激,预计维持30%增长。美国不确定性增加,短期需求放缓,新车型延期,预计25年销量增速放缓至4%,26年补贴完全退出,预计销量同比减少10%。其他地区25年预计同增50%+,26年预计维持近50%增长。因此25年我们预计全球销量可达2150万辆,增25%,26年预计全球新能源车销量2453万辆,同增14%,考虑国内车辆大型化+专用车占比提升,预计动力电池需求1704gwh,同增19.5%。











