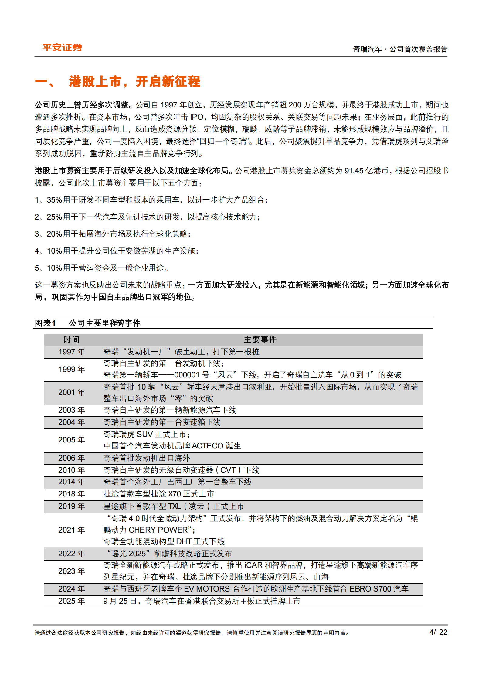
公司全球化基础扎实,海外业务迈入新阶段。历经 20 余年海外深耕,公司在全球多个市场的销量稳居中国品牌首位。其全球化核心优势显著:一是研发能力覆盖欧洲、南美、北美及东南亚,可快速响应不同市场需求;二是本地化生产灵活布局,通过附属公司或与当地 OEM 合作构建海外产能;三是海外渠道优势突出,网点数量领先国内其他车企。受报废税及地缘政治制裁风险影响,公司正逐步缩减俄罗斯业务,但欧洲市场已成为公司海外市场的新增长引擎,有望对冲俄罗斯市场下滑的影响,此外公司已在西班牙设立合资工厂,将加速欧洲本地化生产进程。











