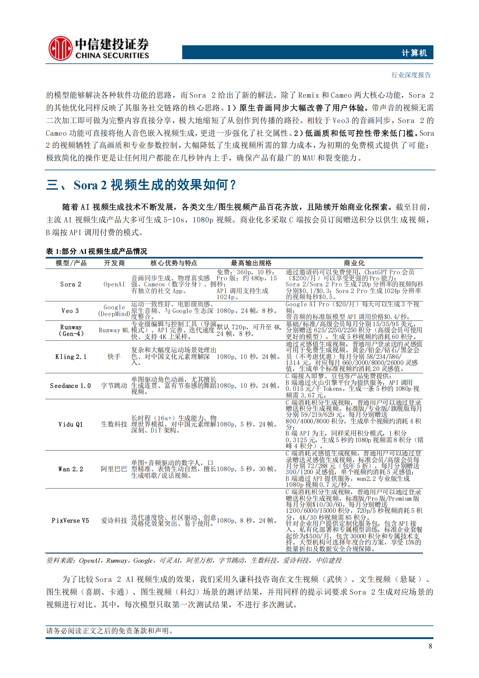
Sora 2 以“为产品定义功能”的产品思维,构建了从拉新、留存到促活的产品闭环,3 天登顶 iOS 应用榜,开启了 P、B、C 三端共振的千亿级 AI 视频生成赛道。据测算,AI 视频生成市场中期空间将达到 763 亿元,长期将达到 1554 亿元。同时,根据我们正文的测算依据,保守估计 Sora APP 每日仅推理成本便高达 1400万美元,年化成本超过 51.2 亿美元,预计将带来持续的算力需求。建议关注两大主线,AI 应用推荐以阿里为代表的互联网大厂生态伙伴、Pre-AI 环节和垂直场景;算力环节推荐算力和端侧 AI相关标的。











