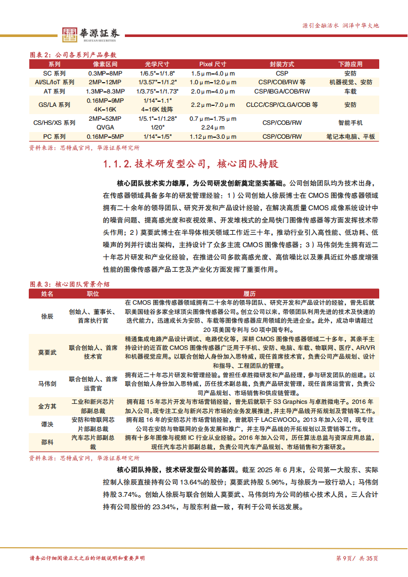
国产 CIS 领先供应商,起家于安防,2020 年进军“手机+汽车”板块,多领域驱动增长。公司是国内领先的 CMOS 图像传感器(CIS)供应商,采用 Fabless 经营模式,专注于高性能 CIS 的研发与设计,2017 年起家于安防,2020 年开始探索手机和汽车电子领域,已形成“智慧安防+智能手机+汽车电子”三足鼎立的业务格局。2024 年,公司凭借深厚的技术积累和市场拓展能力,各项业务出货量均大幅提高,实现营收 59.68 亿元,同比增长 108.87%;归母净利润达 3.93 亿元,同比增长2662.76%,盈利能力得到显著改善。











