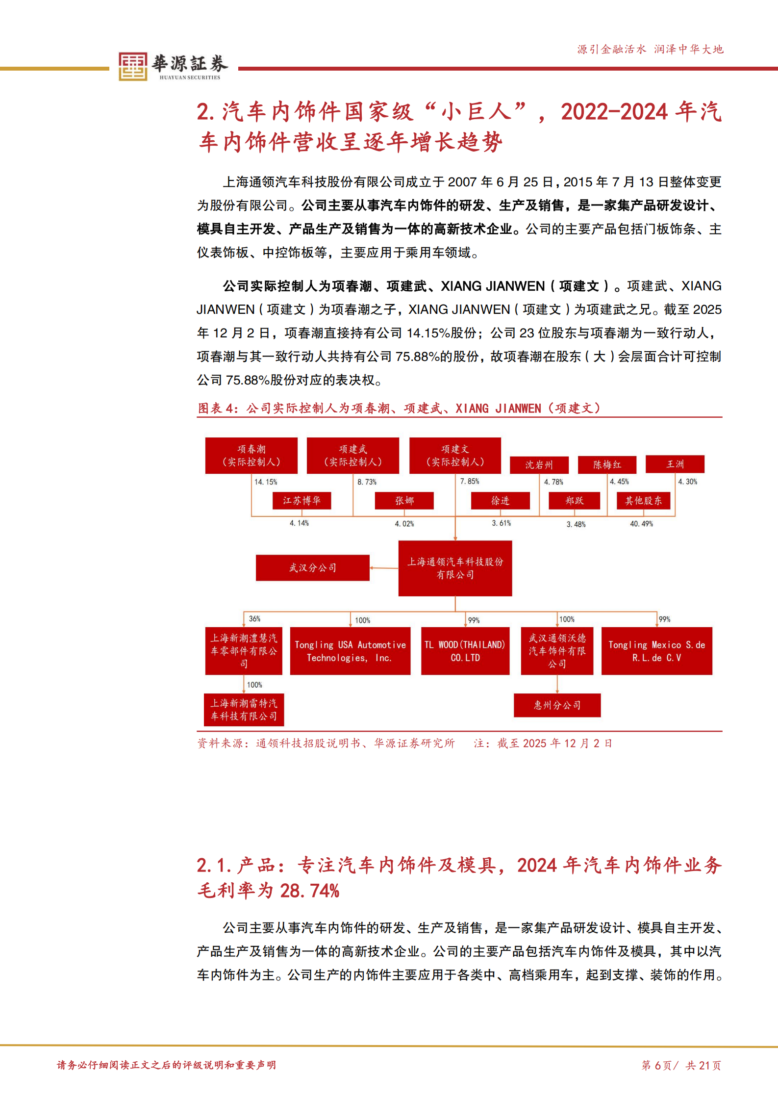
汽车内饰件国家级“小巨人”,2022-2024 年汽车内饰件营收呈逐年增长趋势。公司主要从事汽车内饰件的研发、生产及销售,是一家集产品研发设计、模具自主开发、产品生产及销售为一体的高新技术企业,主要产品包括门板饰条、主仪表饰板、中控饰板等,主要应用于乘用车领域。2024 年度,公司汽车内饰件业务的营业收入为 101,142 万元,模具业务的营业收入为 4,993 万元。经过多年的深耕积累,公司已经进入了诸如一汽大众、北美大众、北美通用、上汽大众、上汽通用、比亚迪等 30 余家国内外主机厂的供应链体系,在业内积累了一定的知名度,与下游客户保持了长期、稳定的业务关系。











