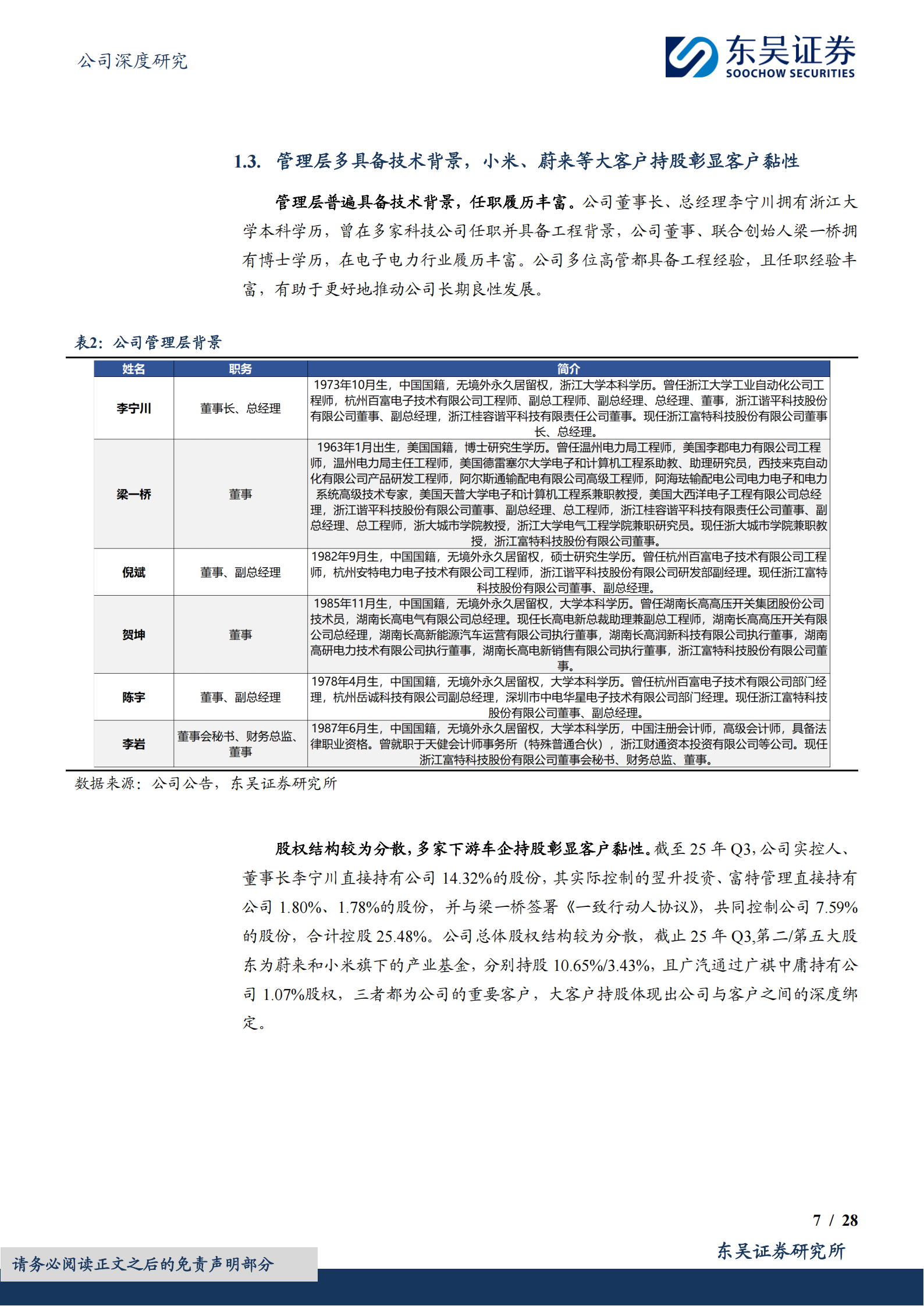
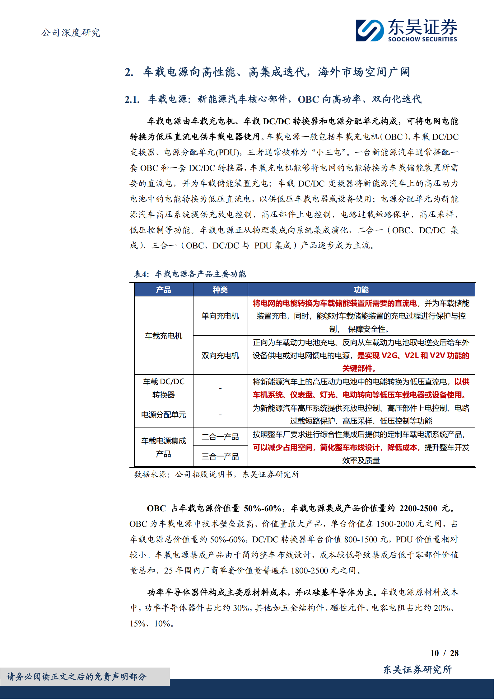
高研发投入保持产品力领先,国内销量高增&海外加速放量,车载电源业务实现量利双收。车载电源正向 11kW、双向化等趋势迭代,对厂商的技术能力提出更高要求,公司通过持续的研发投入取得产品力的综合领先,通过产品力在国内市场陆续开拓了小米、蔚来、零跑等优质客户并建立了深度的合作关系,我们预计公司将继续受益于主要客户的销量增长,实现国内业务高速增长;在国内业务高增的前提下,公司积极扩展增速更快的海外市场,经测算 2030 年海外市场空间达 425 亿元,2025-2030 年 CAGR 达 18%。显著高于国内市场的 6%,公司在欧洲成功开拓雷诺、Stellantis 和主流豪华品牌车企,公司与雷诺的定点项目放量推动海外收入快速增长,25H1 公司实现海外收入 2.6 亿元,占比超过 17%,我们预计随着雷诺出货持续上升, Stellantis、欧洲某豪华车企的定点项目有序推进,海外业务将推动公司营收增长的同时提升盈利能力。











