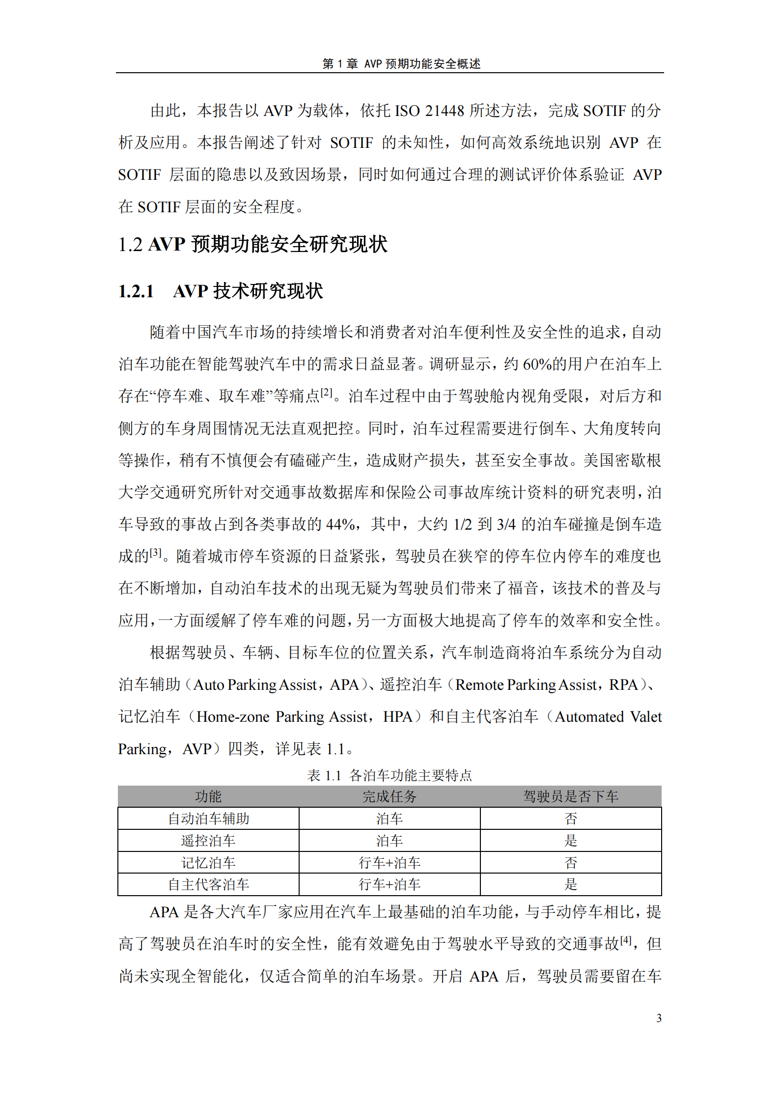
现如今以智能网联汽车为载体的人工智能、5G 通讯、大数据、云计算等技术,赋予了车辆前所未有的洞察力与智慧,与此同时无论汽车如何更新迭代,安全性仍应是车辆最重要的性能。传统车辆的安全性主要考虑主动安全和被动安全,对于智能网联汽车来说,其安全性主要集中在功能安全、预期功能安全(Safety Of The Intended Functionality,SOTIF)和信息安全三个方面。其中,预期功能安全问题来源于自动驾驶系统的性能局限、功能不足,以及合理可预见的人员误用。










现如今以智能网联汽车为载体的人工智能、5G 通讯、大数据、云计算等技术,赋予了车辆前所未有的洞察力与智慧,与此同时无论汽车如何更新迭代,安全性仍应是车辆最重要的性能。传统车辆的安全性主要考虑主动安全和被动安全,对于智能网联汽车来说,其安全性主要集中在功能安全、预期功能安全(Safety Of The Intended Functionality,SOTIF)和信息安全三个方面。其中,预期功能安全问题来源于自动驾驶系统的性能局限、功能不足,以及合理可预见的人员误用。









